江南电竞logo > 山东高考 > 山东江南app平台下载安装官网苹果 > 山东理综试题>

烟台、德州、东营2025年3月高三一模生物试题及答案

时间: 山东 理综试题

烟台、德州、东营2025年3月高三一模生物考试已于近日开考,为方便考生考后及时查看考试情况,查漏补缺、弥补不足,本文整理了试题答案解析相关信息!

汇总:烟台、德州、东营2025年3月高三一模试题及答案汇总

生物试题及答案解析


Baidu
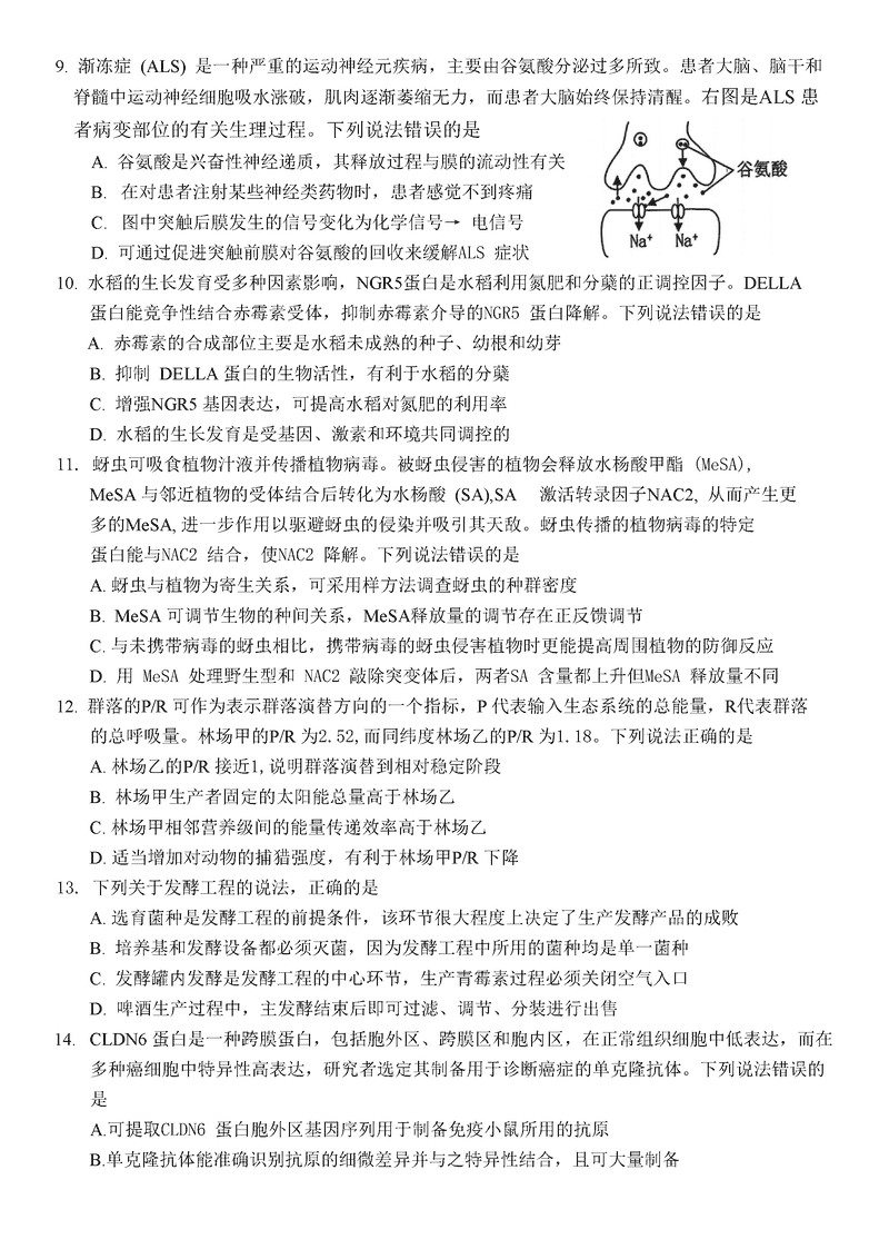
map