江南电竞logo > 黑龙江高考 > 黑龙江江南app平台下载安装官网苹果 > 黑龙江文综试题>

哈三中2025年高三学年第一次模考历史试题及答案

时间: 黑龙江 文综试题

哈三中2025年高三学年第一次模考历史考试已于近日开考,为方便考生考后及时查看考试情况,查漏补缺、弥补不足,本文整理了试题答案解析相关信息!

汇总:哈三中2025年高三学年第一次模拟考试试题及答案汇总

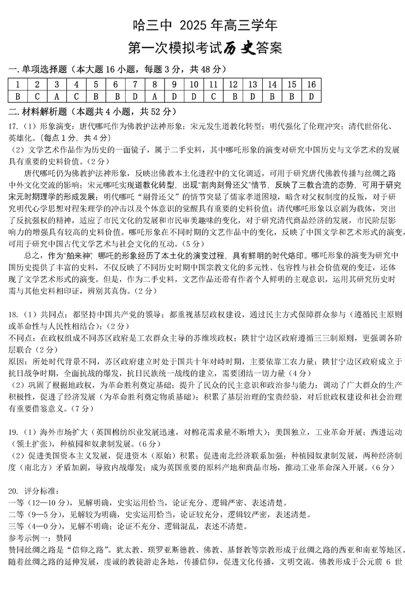
历史试题及答案解析


Baidu
map