2022年湖南高考生物试卷真题及答案解析(已更新)
时间:
理综试题

2022年湖南高考生物试卷使用是本省命题卷,待江南app平台下载安装官网苹果 公布后,本站会第一时间更新2022湖南高考生物试卷与答案,供广大考生及家长对照、估分、模拟使用。
真题试卷
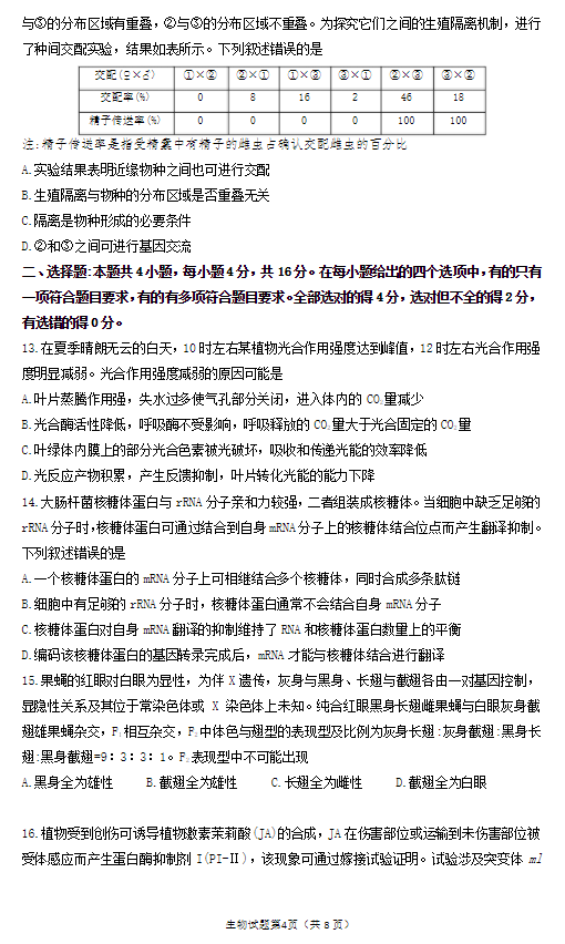
2022年高考湖南卷生物真题试卷(湖南卷)
















答案解析
2022年湖南高考生物真题答案解析(湖南卷)




其它科目
2022年湖南高考语文试卷真题及答案解析
2022年湖南高考数学试卷真题及答案解析
2022年湖南高考英语试卷真题及答案解析
2022年湖南高考物理试卷真题及答案解析
2022年湖南高考化学试卷真题及答案解析
2022年湖南高考历史试卷真题及答案解析
2022年湖南高考地理试卷真题及答案解析
2022年湖南高考生物试卷真题及答案解析
2022年湖南高考政治试卷真题及答案解析
