江南电竞logo > 湖北高考 > 湖北江南app平台下载安装官网苹果 > 湖北理综试题>

武汉市2025届高中毕业生二月调研生物试题及答案

时间: 湖北 理综试题

武汉市2025届高中毕业生二月调研生物考试已于近日开考,为方便考生考后及时查看考试情况,查漏补缺、弥补不足,本文整理了试题答案解析相关信息!

汇总:武汉市2025届高中毕业生二月调研考试试题及答案汇总

生物试题及答案解析


Baidu
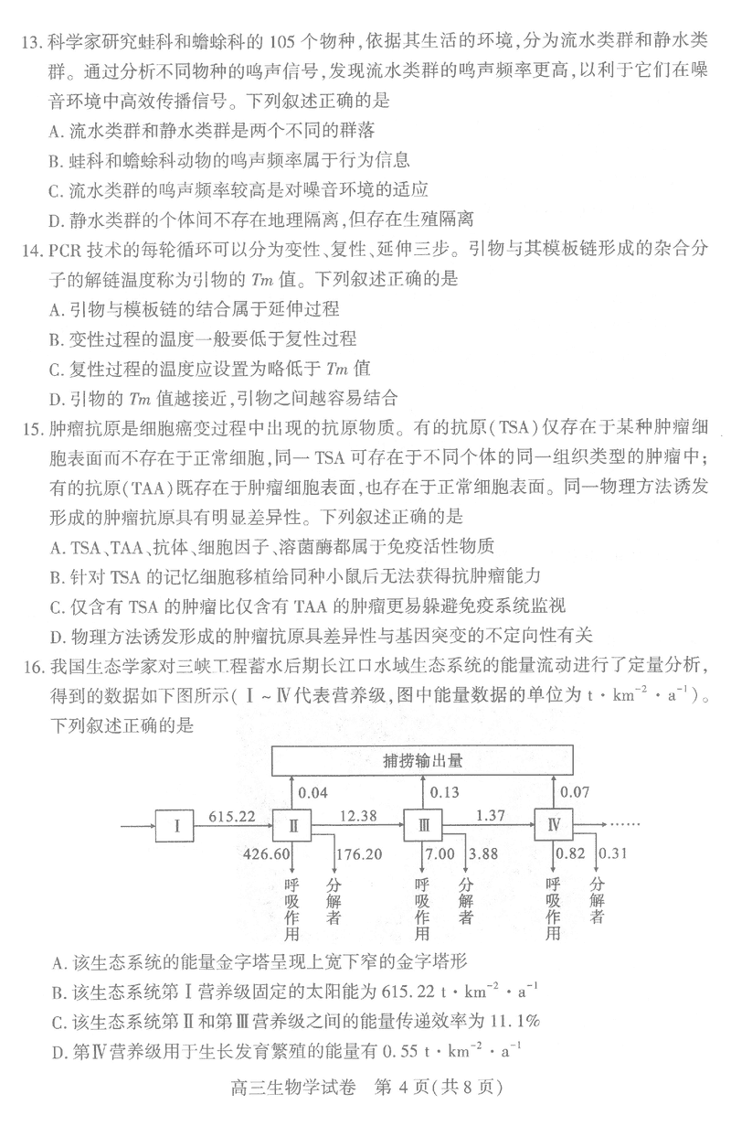
map