江南电竞logo > 浙江高考 > 浙江江南app平台下载安装官网苹果 > 浙江理综试题>

绍兴一模2024年11月高三诊断技术试题及答案

时间: 浙江 理综试题

绍兴一模2024年11月高三诊断技术考试已于近日开考,为方便考生考后及时查看考试情况,查漏补缺、弥补不足,本文整理了试题答案解析相关信息!

汇总:绍兴一模2024年11月高三诊断考试试题及答案汇总

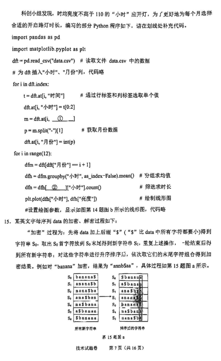
技术试题及答案解析


Baidu
map