江南电竞logo > 陕西高考 > 陕西江南app平台下载安装官网苹果 > 陕西理综试题>

陕西西安中学2025届高三上第一次质检生物试题及答案

时间: 陕西 理综试题

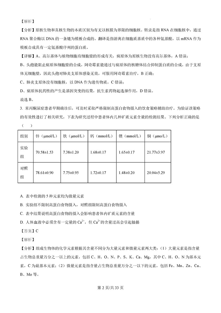
陕西西安中学2025届高三上第一次质检生物考试已于近日开考,为方便考生考后及时查看考试情况,查漏补缺、弥补不足,本文整理了试题答案解析相关信息!

汇总:陕西西安中学2025届高三上第一次质检试题及答案汇总

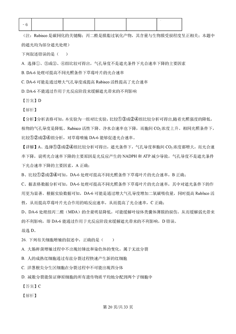
生物试题及答案解析


Baidu
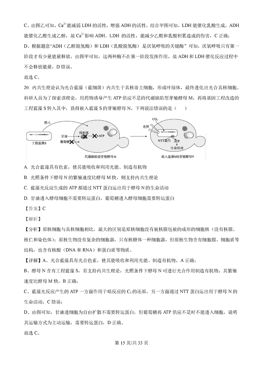
map