江南电竞logo > 云南高考 > 云南江南app平台下载安装官网苹果 > 云南理综试题>

昆明一中2025届高三年级第二次联考生物试题及答案

时间: 云南 理综试题

云南昆明一中2025届高三年级第二次联考生物考试已于近日开考,为方便考生考后及时查看考试情况,查漏补缺、弥补不足,本文整理了试题答案解析相关信息!

汇总:昆明一中2025届高三年级第二次联考试题及答案汇总

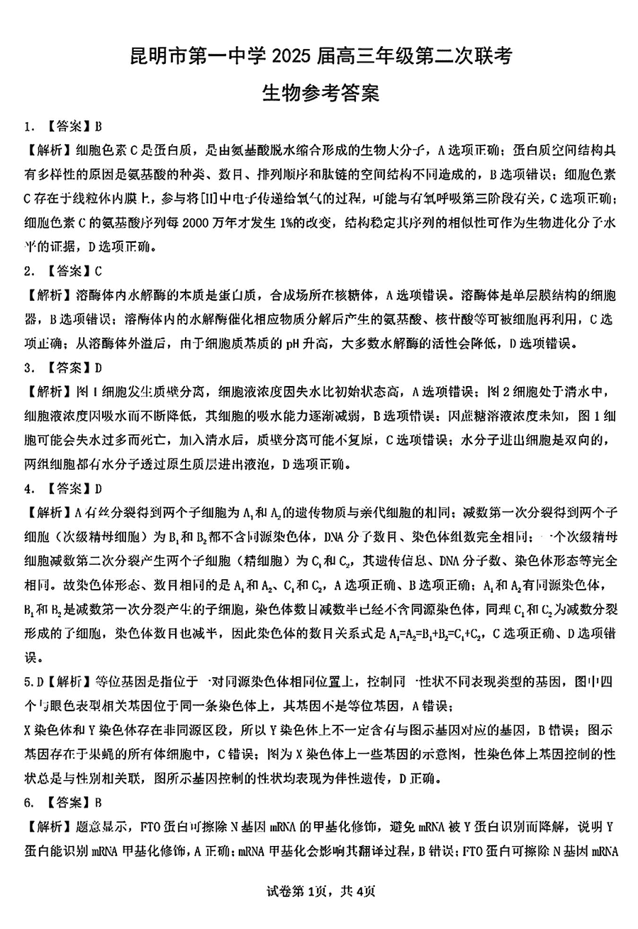
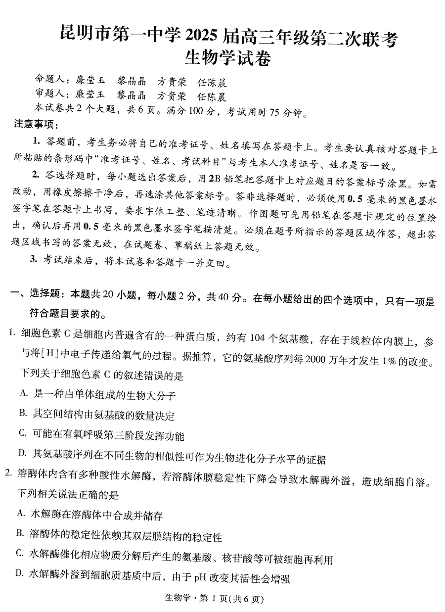
生物试题及答案解析


Baidu
map