江南电竞logo > 福建高考 > 福建江南app平台下载安装官网苹果 > 福建理综试题>

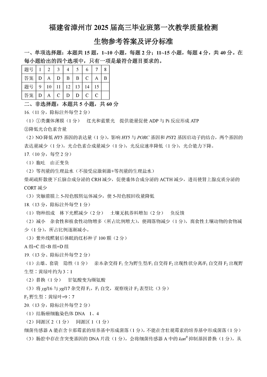
福建漳州2025届高三第一次质检生物试题及答案

时间: 福建 理综试题

福建漳州2025届高三第一次质检生物考试已于近日开考,为方便考生考后及时查看考试情况,查漏补缺、弥补不足,本文整理了试题答案解析相关信息!

汇总:福建漳州2025届高中毕业版第一次质检试题及答案汇总

生物试题及答案解析


Baidu
map