文综试题
数学试题
理综试题
英语试题
语文试题
考题汇总
江南电竞logo
>
>
辽宁高考
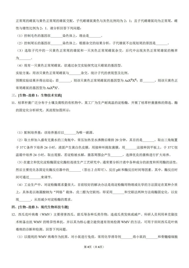
>
辽宁江南app平台下载安装官网苹果
>
辽宁理综试题
>
2020年辽宁省锦州生物高考一模试题(含答案)
时间:
2020-06-04 14:48
理综试题
相关文章
大连滨城高中联盟2024-2025学年高三上学期期中(I)物理试题及答案
10-23
沈阳市重点学校2025届高三上学期10月月考化学试题及答案
10-22
沈阳市重点学校2025届高三上学期10月月考物理试题及答案
10-22
鞍山一中2024-2025学年高三上学期10月二模生物试题及答案
10-19
鞍山一中2024-2025学年高三上学期10月二模化学试题及答案
10-19
鞍山一中2024-2025学年高三上学期10月二模物理试题及答案
10-19
辽南协作体2024-2025学年度上学期10月月考生物试题及答案
10-19
热门推荐
2022年江南app体育网页版登录理综试卷真题与答案解析
06-08
2022年江南app体育网页版登录理综真题及答案解析(完整版)
06-10
2022浙江高考技术试卷真题及答案解析(浙江卷)
06-16
4
2022年广东高考物理试卷真题及答案解析
5
2022年高考全国甲卷理综试卷真题与答案解析
6
2022年广东高考生物试卷真题及答案解析
7
2022年湖南高考物理试卷真题及答案解析
8
2022年湖南高考生物试卷真题及答案解析(已更新)
9
2022年山东高考化学试卷真题及答案解析
10
2021年全国乙卷理综真题答案解析
最新文章
广东2025十大高职自主招生院校排名 哪些值得推荐
揭秘艺考 综合类大学推荐
湖南2025十大高职单招院校排名 哪些值得推荐
吉林2025艺术统考各类别考试时间安排 几月几号开考
湖北2025十大高职单招院校排名 哪些值得推荐
艺考与单招 你了解多少
河南2025十大高职单招院校排名 哪些值得推荐
艺考的魅力 让你未来无限可能
2025立冬是几月几日 具体什么时间立冬节气
山东2025十大高职单招与综合评价招生院校排名 哪些值得推荐
艺考就业方向 你不可不知的机会
map