金丽衢十二校2025届高三第二次联考生物试题及答案
时间:
浙江
理综试题
浙江省金丽衢十二校2025届高三第二次联考生物考试已于近日开考,为方便考生考后及时查看考试情况,查漏补缺、弥补不足,本文整理了试题答案解析相关信息!
汇总:浙江省金丽衢十二校2025届高三第二次联考试题及答案汇总
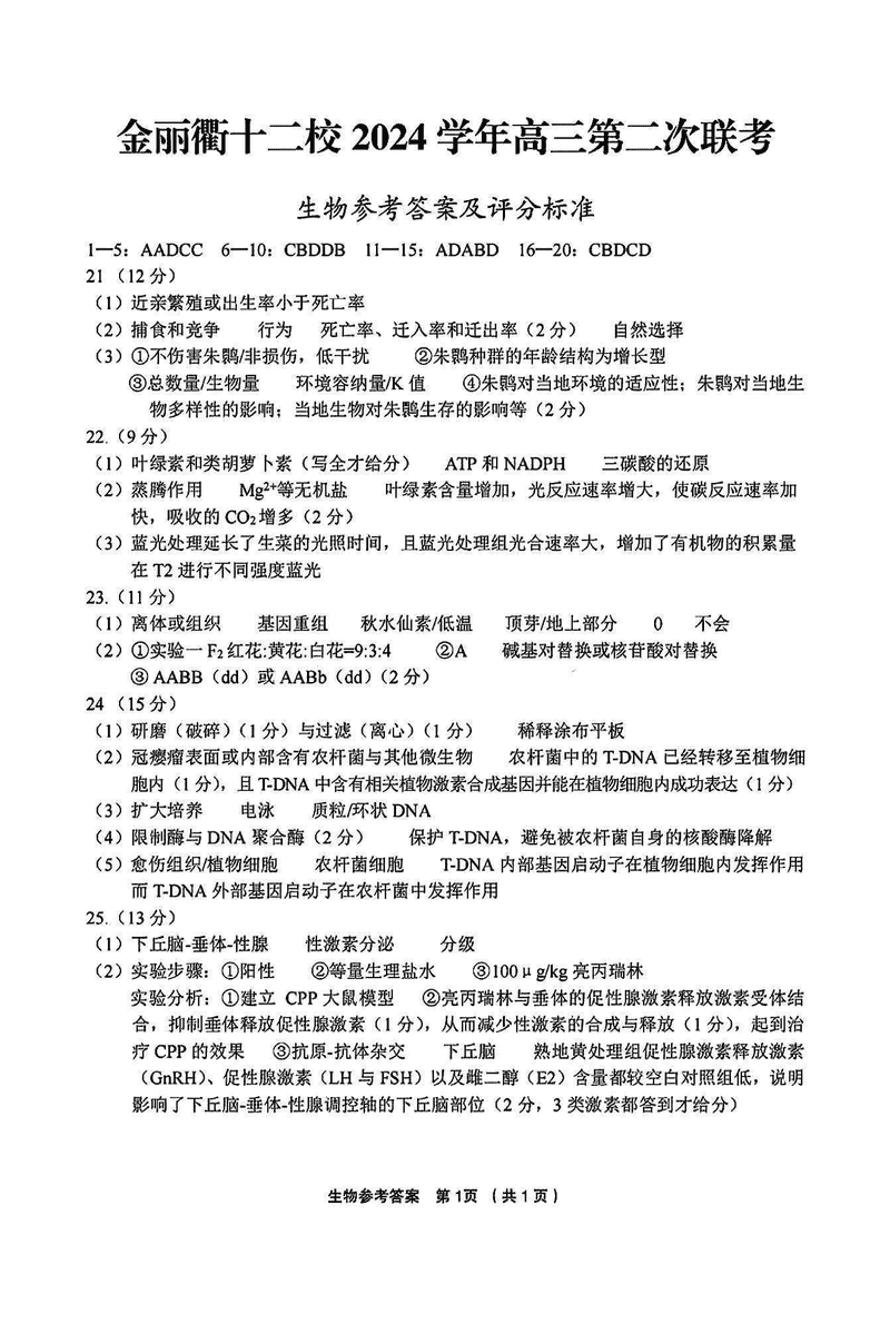
生物试题及答案解析









浙江省金丽衢十二校2025届高三第二次联考生物考试已于近日开考,为方便考生考后及时查看考试情况,查漏补缺、弥补不足,本文整理了试题答案解析相关信息!
汇总:浙江省金丽衢十二校2025届高三第二次联考试题及答案汇总
生物试题及答案解析








