江南电竞logo > 贵州高考 > 贵州江南app平台下载安装官网苹果 > 贵州理综试题>

毕节二诊2025届高三第二次适应性生物试题及答案

时间: 贵州 理综试题

毕节二诊2025届高三第二次适应性生物考试已于近日开考,为方便考生考后及时查看考试情况,查漏补缺、弥补不足,本文整理了试题答案解析相关信息!

汇总:毕节二诊2025届高三第二次适应性考试试题及答案汇总

生物试题及答案解析


Baidu
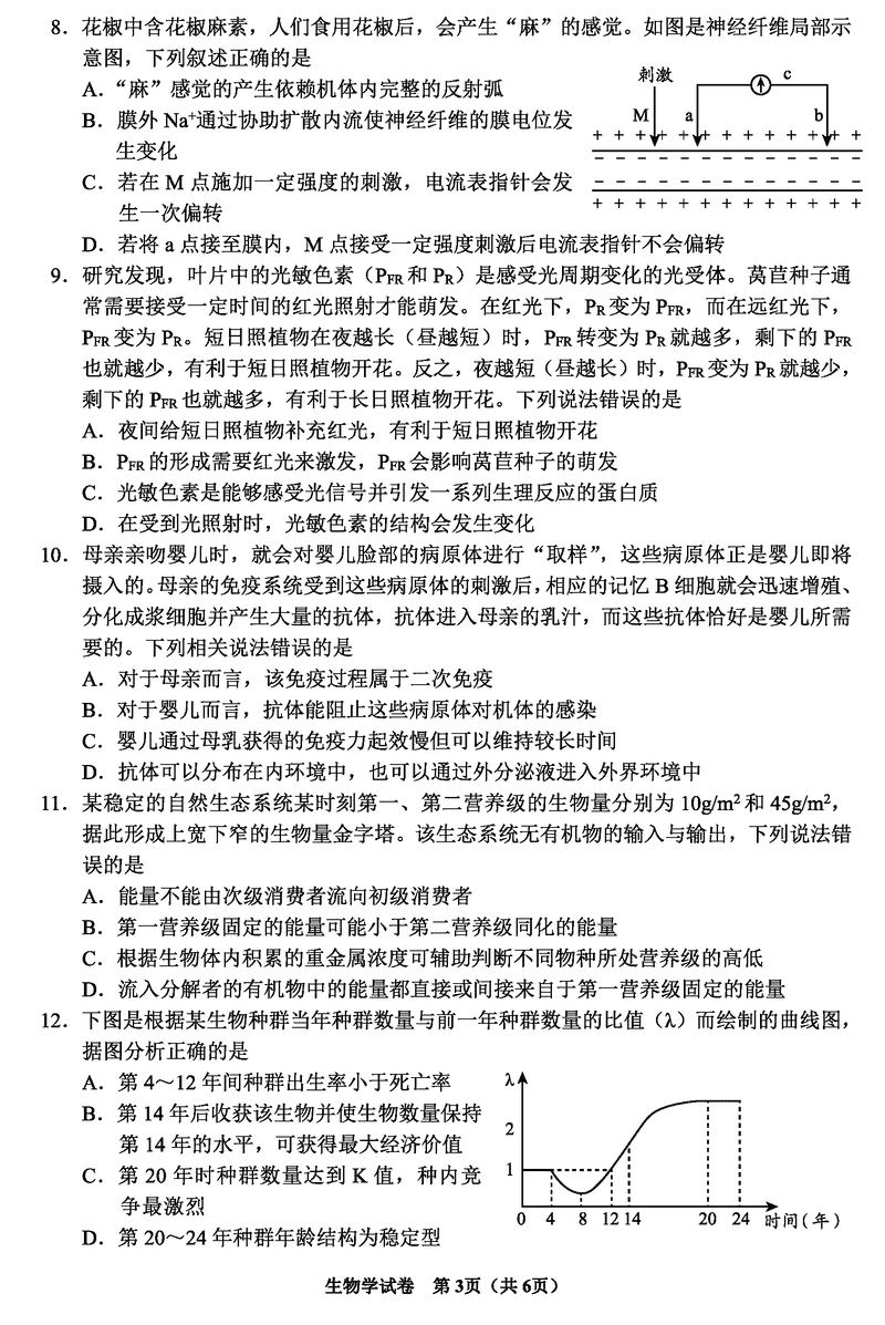
map