江南十校一模2025届高三下学期第一次联考生物试题及答案
       时间:
       安徽
       理综试题
      
     安徽省江南十校一模2025届高三下学期第一次联考生物考试已于近日开考,为方便考生考后及时查看考试情况,查漏补缺、弥补不足,本文整理了试题答案解析相关信息!
汇总:江南十校一模2025届高三下学期第一次联考试题及答案汇总
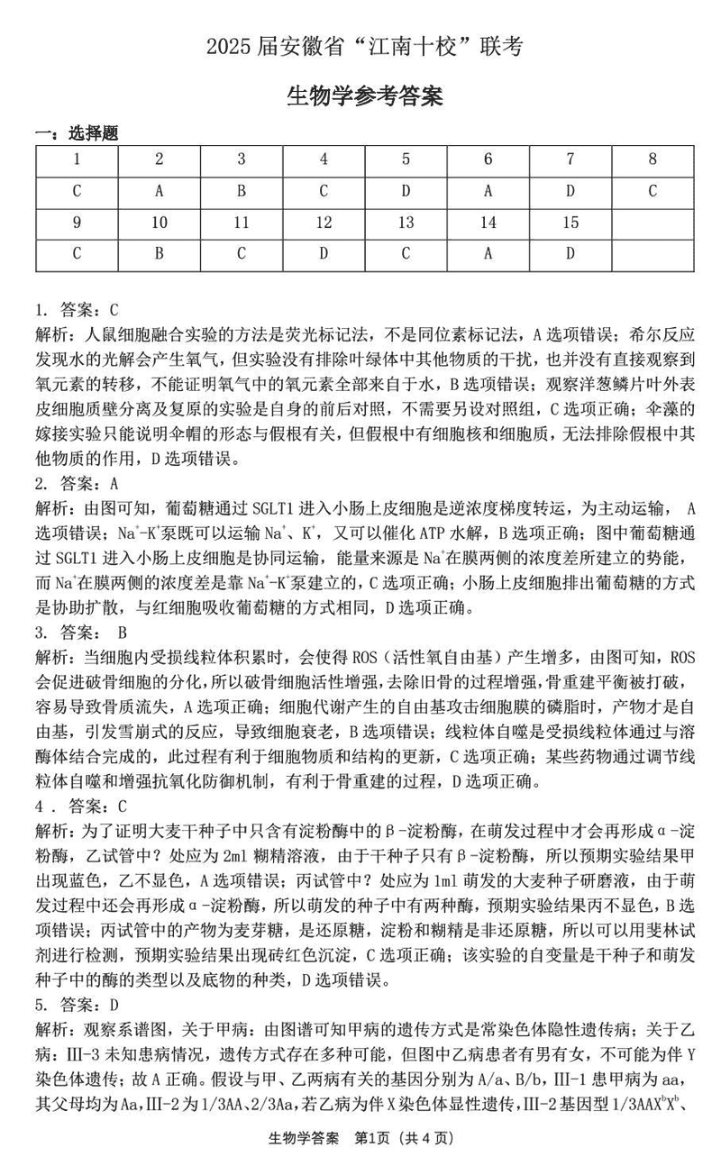
生物试题及答案解析












安徽省江南十校一模2025届高三下学期第一次联考生物考试已于近日开考,为方便考生考后及时查看考试情况,查漏补缺、弥补不足,本文整理了试题答案解析相关信息!
汇总:江南十校一模2025届高三下学期第一次联考试题及答案汇总
生物试题及答案解析











