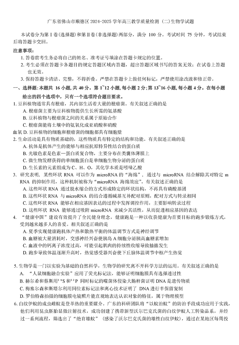
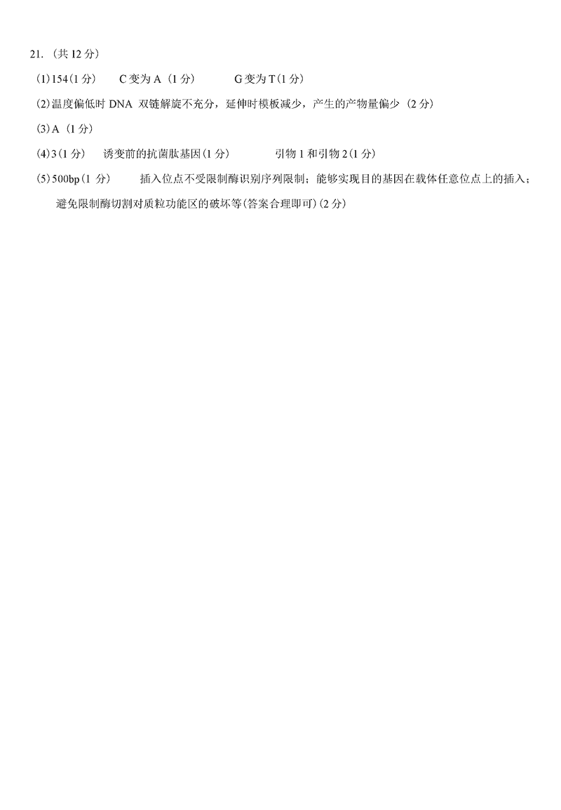
广东省顺德区2025届高三教学质量检测(二)生物试题及答案
时间:
广东
理综试题
广东省顺德区2025届高三教学质量检测(二)生物考试已于近日开考,为方便考生考后及时查看考试情况,查漏补缺、弥补不足,本文整理了试题答案解析相关信息!
汇总:广东省顺德区2025届高三教学质量检测(二)试题及答案汇总
生物试题及答案解析










广东省顺德区2025届高三教学质量检测(二)生物考试已于近日开考,为方便考生考后及时查看考试情况,查漏补缺、弥补不足,本文整理了试题答案解析相关信息!
汇总:广东省顺德区2025届高三教学质量检测(二)试题及答案汇总
生物试题及答案解析









