江南电竞logo > 江西高考 > 江西江南app平台下载安装官网苹果 > 江西语文试题>

江西九江十校2025届高三2月开学联考语文试题及答案

时间: 江西 语文试题

江西九江十校2025届高三2月开学联考语文考试已于近日开考,为方便考生考后及时查看考试情况,查漏补缺、弥补不足,本文整理了试题答案解析相关信息!

汇总:江西九江十校2025届高三2月开学联考试题及答案汇总

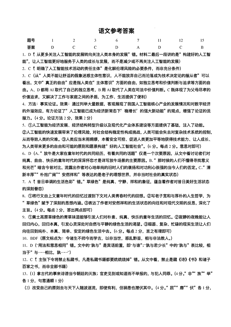
语文试题及答案解析


Baidu
map