福建泉州2025届高中毕业班质量监测(二)生物试题及答案
时间:
福建
理综试题
福建泉州2025届高中毕业班质量监测(二)生物考试已于近日开考,为方便考生考后及时查看考试情况,查漏补缺、弥补不足,本文整理了试题答案解析相关信息!
汇总:福建省泉州市2025届高中毕业班质量监测(二)试题及答案汇总
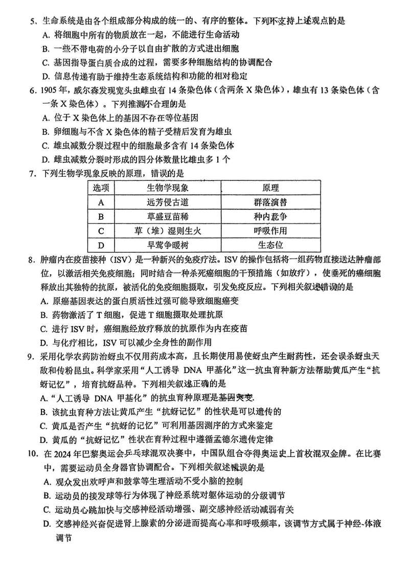
生物试题及答案解析












福建泉州2025届高中毕业班质量监测(二)生物考试已于近日开考,为方便考生考后及时查看考试情况,查漏补缺、弥补不足,本文整理了试题答案解析相关信息!
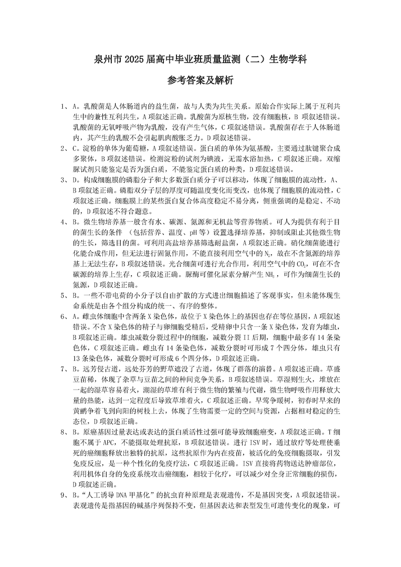
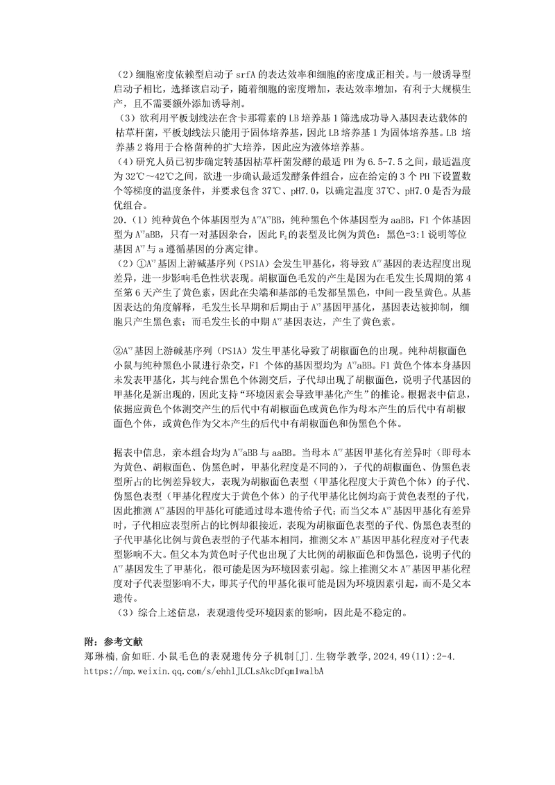
汇总:福建省泉州市2025届高中毕业班质量监测(二)试题及答案汇总
生物试题及答案解析











