江南电竞logo > 江苏高考 > 江苏江南app平台下载安装官网苹果 > 江苏理综试题>

江苏无锡2025届高三期终教学质量调研化学试题及答案

时间: 江苏 理综试题

江苏无锡2025届高三期终教学质量调研化学考试已于近日开考,为方便考生考后及时查看考试情况,查漏补缺、弥补不足,本文整理了试题答案解析相关信息!

汇总:江苏无锡2025届高三期终教学质量调研试题及答案汇总

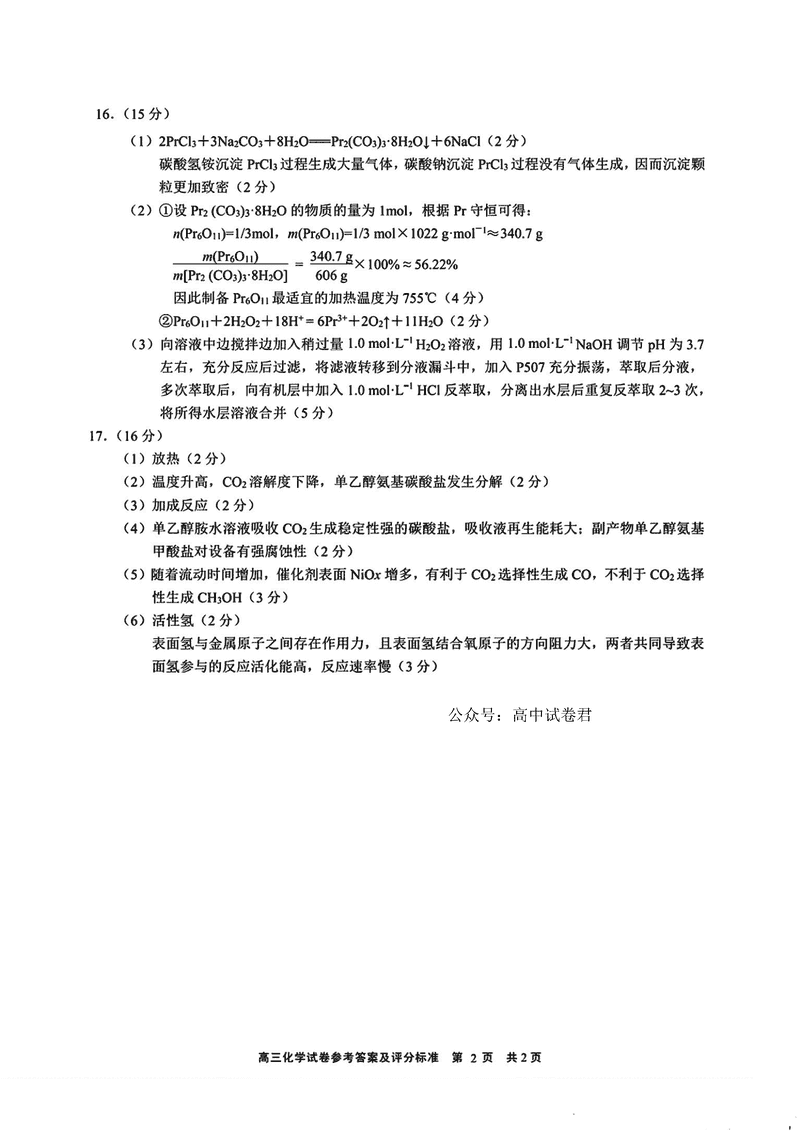
化学试题及答案解析


Baidu
map