大庆二模2025届高三年级第二次教学质检生物试题及答案
时间:
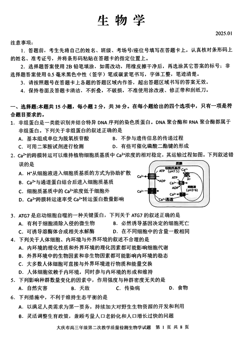
黑龙江
理综试题
黑龙江大庆二模2025届高三年级第二次教学质检生物考试已于近日开考,为方便考生考后及时查看考试情况,查漏补缺、弥补不足,本文整理了试题答案解析相关信息!
汇总:大庆二模2025届高三年级第二次教学质检试题及答案汇总
生物试题及答案解析








黑龙江大庆二模2025届高三年级第二次教学质检生物考试已于近日开考,为方便考生考后及时查看考试情况,查漏补缺、弥补不足,本文整理了试题答案解析相关信息!
汇总:大庆二模2025届高三年级第二次教学质检试题及答案汇总
生物试题及答案解析







