江南电竞logo > 湖北高考 > 湖北江南app平台下载安装官网苹果 > 湖北理综试题>

湖北省腾云联盟2025届高三12月联考生物试题及答案

时间: 湖北 理综试题

湖北省腾云联盟2025届高三12月联考生物考试已于近日开考,为方便考生考后及时查看考试情况,查漏补缺、弥补不足,本文整理了试题答案解析相关信息!

汇总:湖北省腾云联盟2025届高三12月联考试题及答案汇总

生物试题及答案解析


Baidu
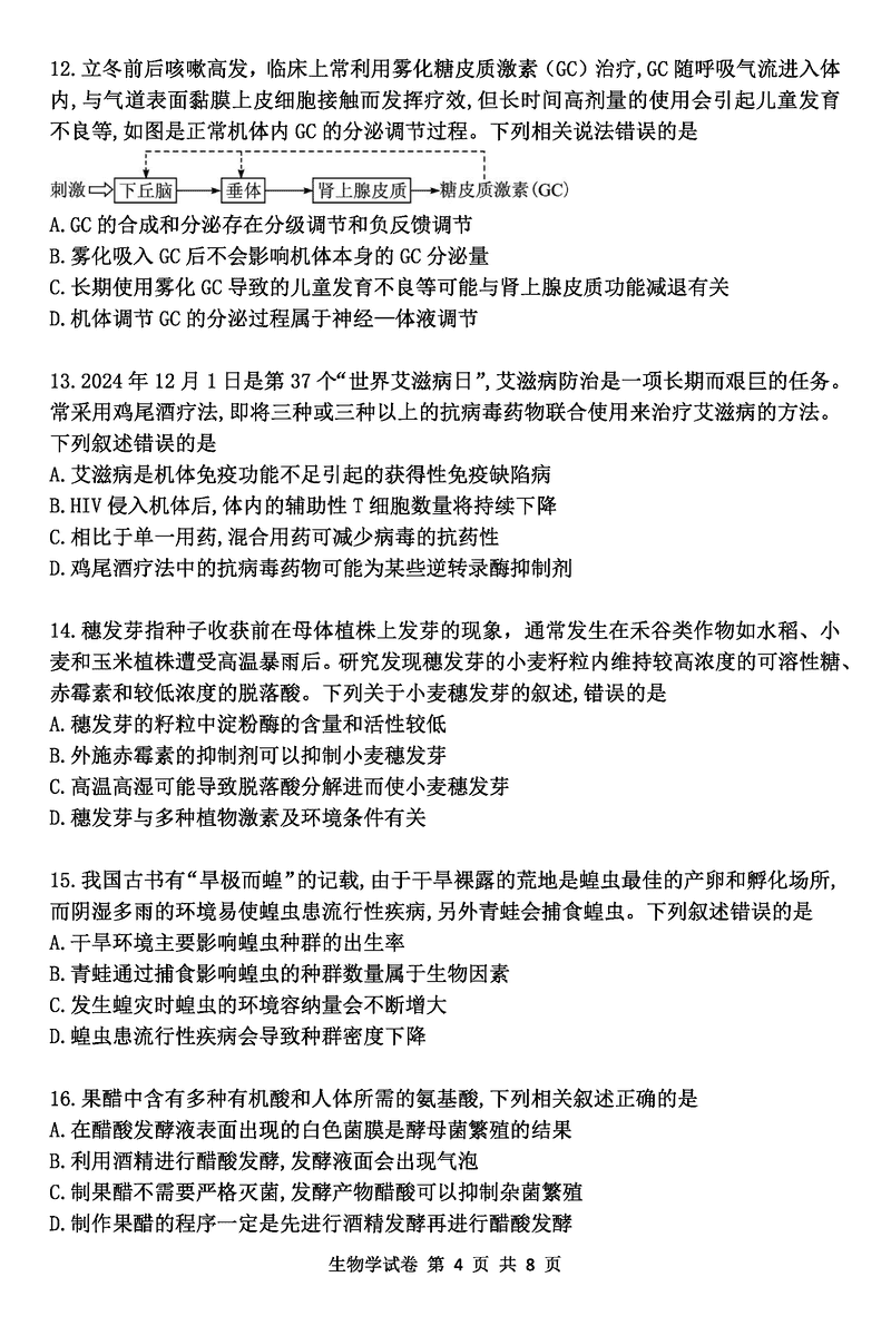
map