江南电竞logo > 四川高考 > 四川江南app平台下载安装官网苹果 > 四川文综试题>

德阳一诊2025届高三第一次诊断考试政治试题及答案

时间: 四川 文综试题

德阳一诊2025届高三第一次诊断政治考试已于近日开考,为方便考生考后及时查看考试情况,查漏补缺、弥补不足,本文整理了试题答案解析相关信息!

汇总:德阳一诊2025届高三第一次诊断考试试题及答案汇总

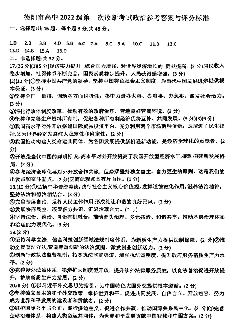
政治试题及答案解析


Baidu
map