2025届湖北沙市中学高三11月月考政治试题及答案
时间:
湖北
文综试题
2025届湖北沙市中学高三11月月考政治考试已于近日开考,为方便考生考后及时查看考试情况,查漏补缺、弥补不足,本文整理了试题答案解析相关信息!
汇总:湖北沙市中学2024-2025学年高三上学期11月月考试题及答案汇总
政治试题及答案解析












2025届湖北沙市中学高三11月月考政治考试已于近日开考,为方便考生考后及时查看考试情况,查漏补缺、弥补不足,本文整理了试题答案解析相关信息!
汇总:湖北沙市中学2024-2025学年高三上学期11月月考试题及答案汇总
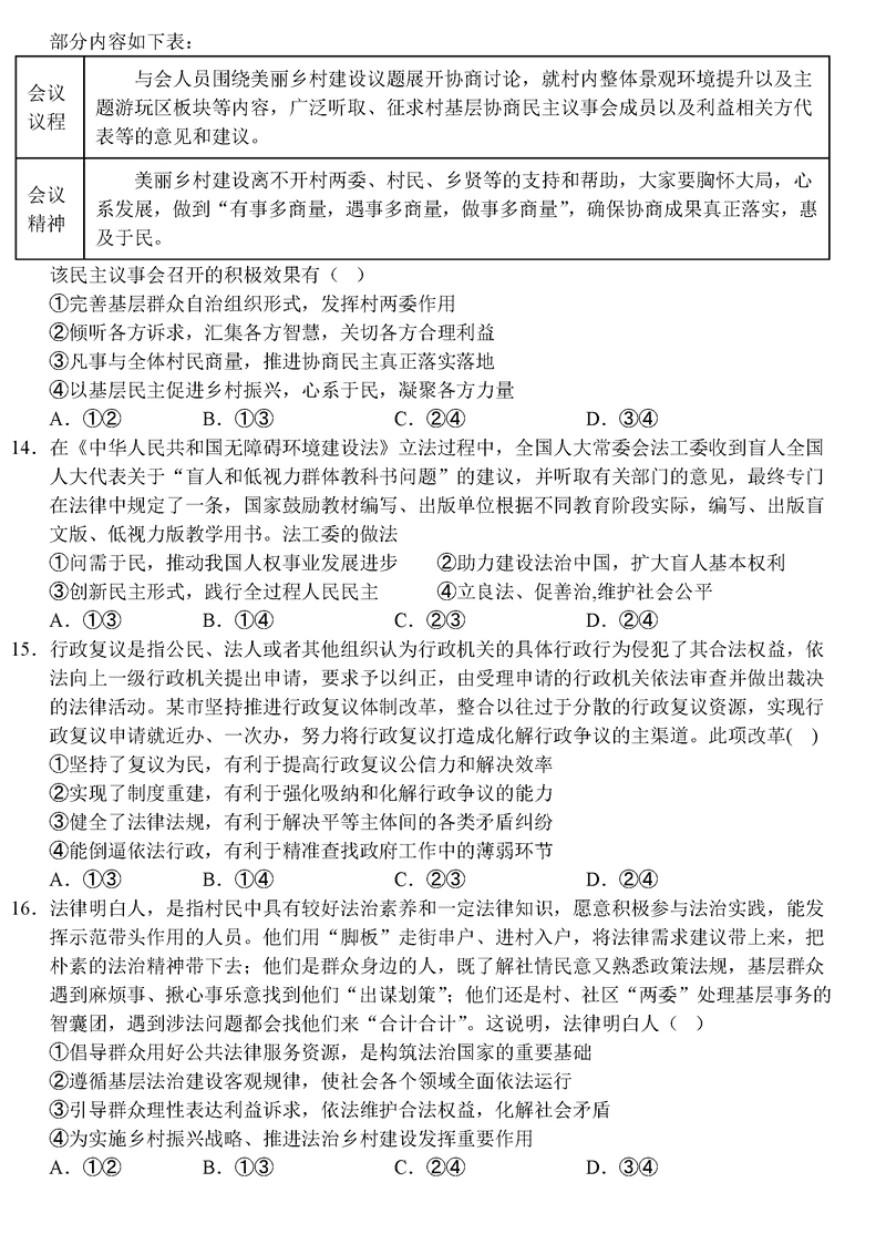
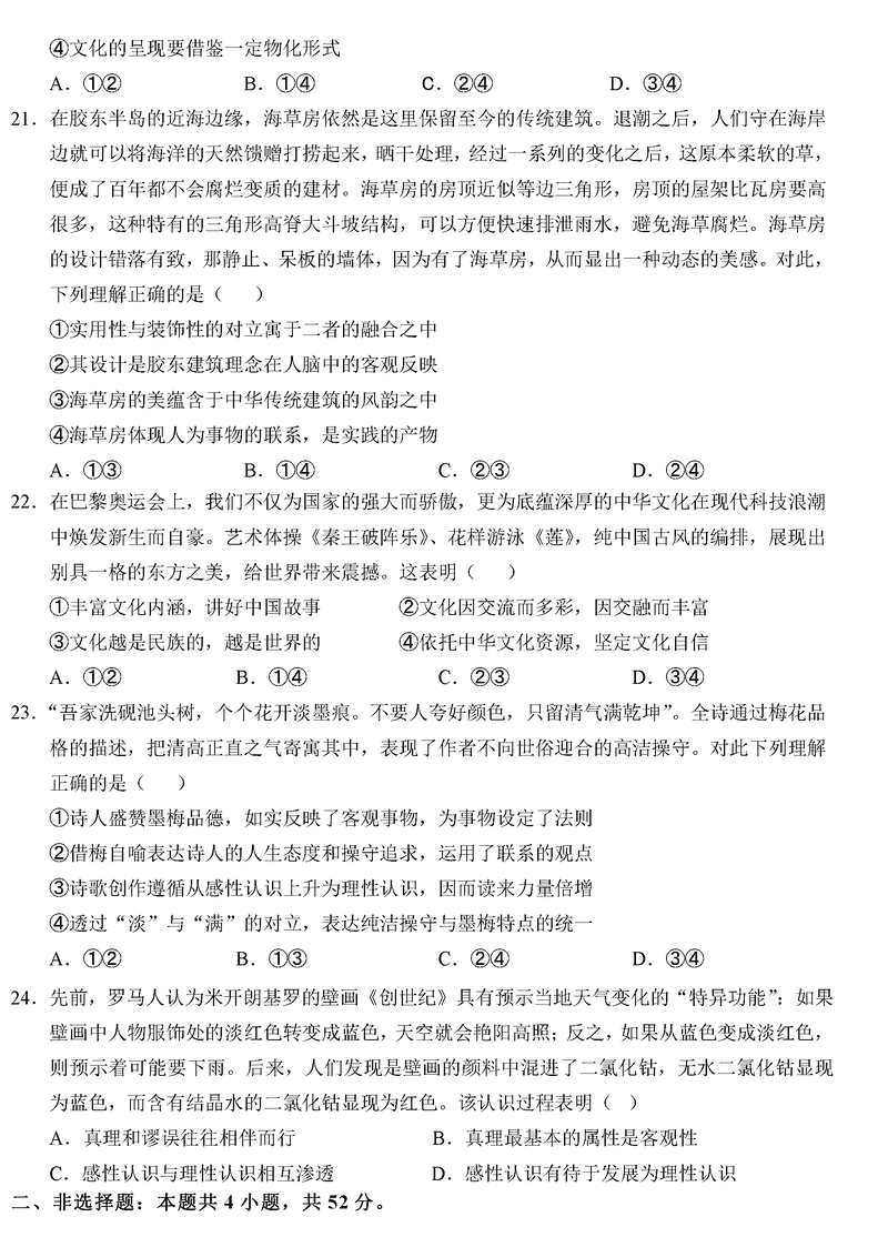
政治试题及答案解析











