江南电竞logo > 福建高考 > 福建江南app平台下载安装官网苹果 > 福建文综试题>

福建百校联考2025届高三11月联考政治试题及答案

时间: 福建 文综试题

福建省百校联考2025届高三11月联考政治考试已于近日开考,为方便考生考后及时查看考试情况,查漏补缺、弥补不足,本文整理了试题答案解析相关信息!

汇总:福建省百校联考2025届高三11月联考试题及答案汇总

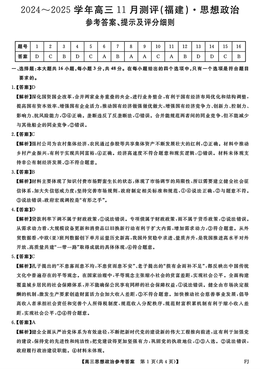
政治试题及答案解析


Baidu
map