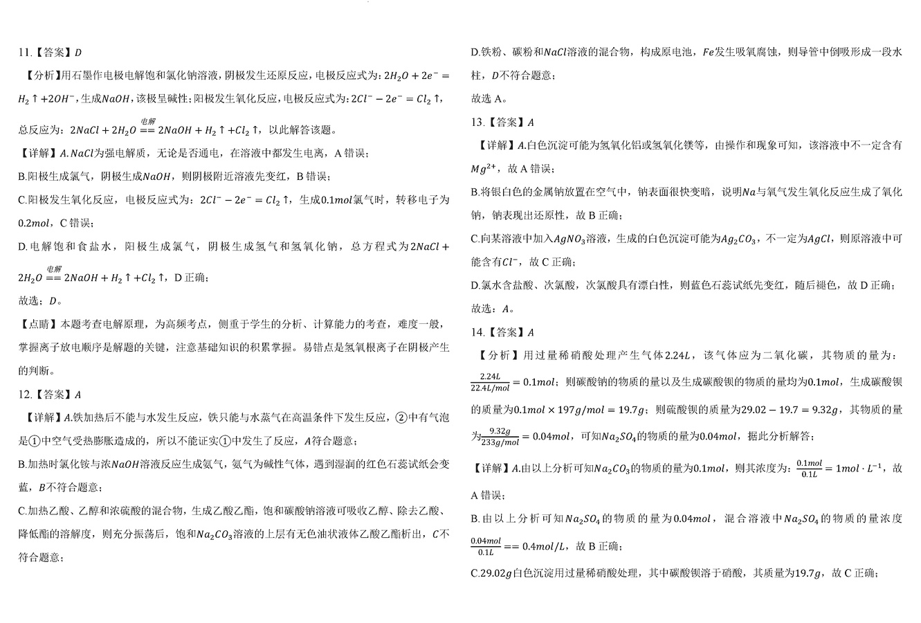
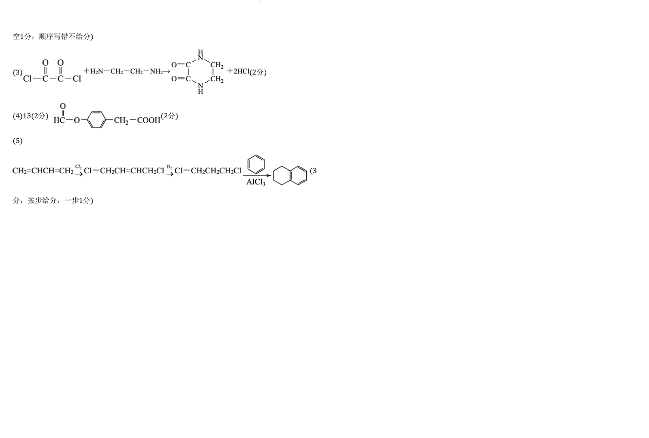
广东省两校2025届高三10月第一次模拟化学试题及答案
时间:
广东
理综试题
广东省(雷州市龙门中学、客路中学)两校2025届高三10月第一次模拟化学考试已于近日开考,为方便考生考后及时查看考试情况,查漏补缺、弥补不足,本文整理了试题答案解析相关信息!
汇总:广东省两校2025届高三10月第一次模拟考试试题及答案汇总
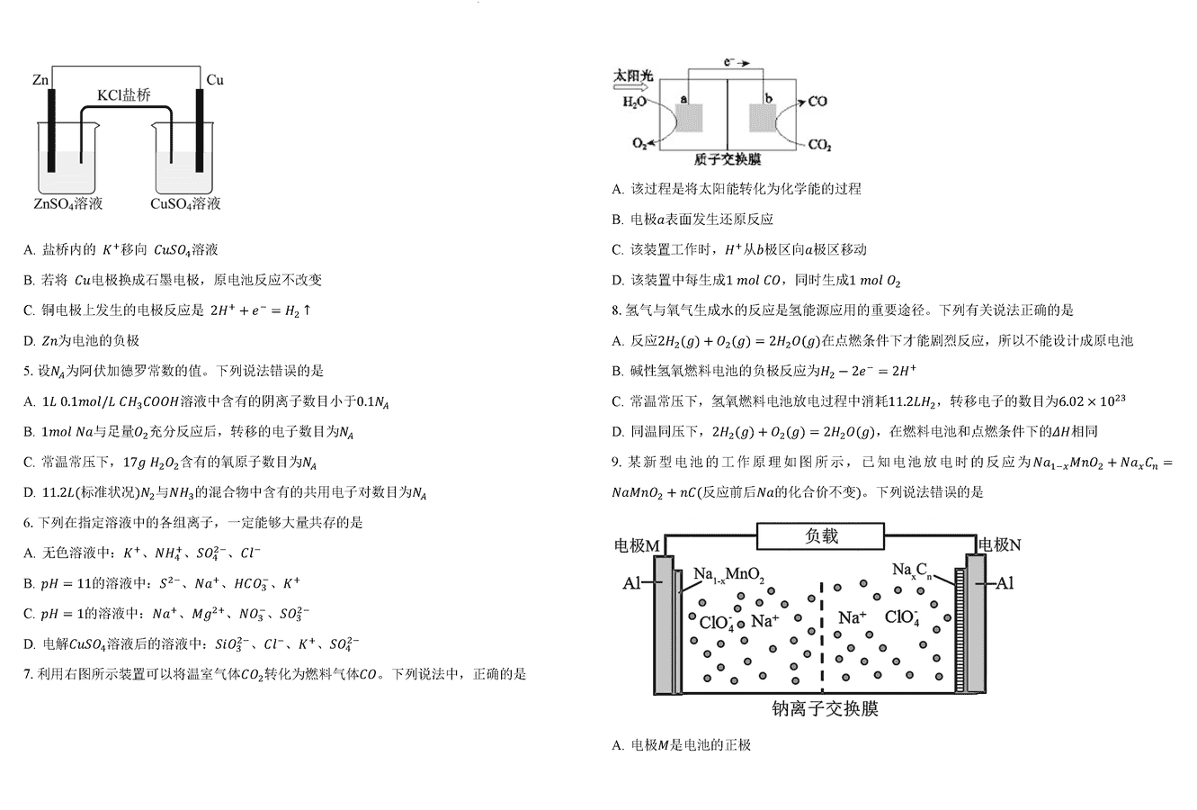
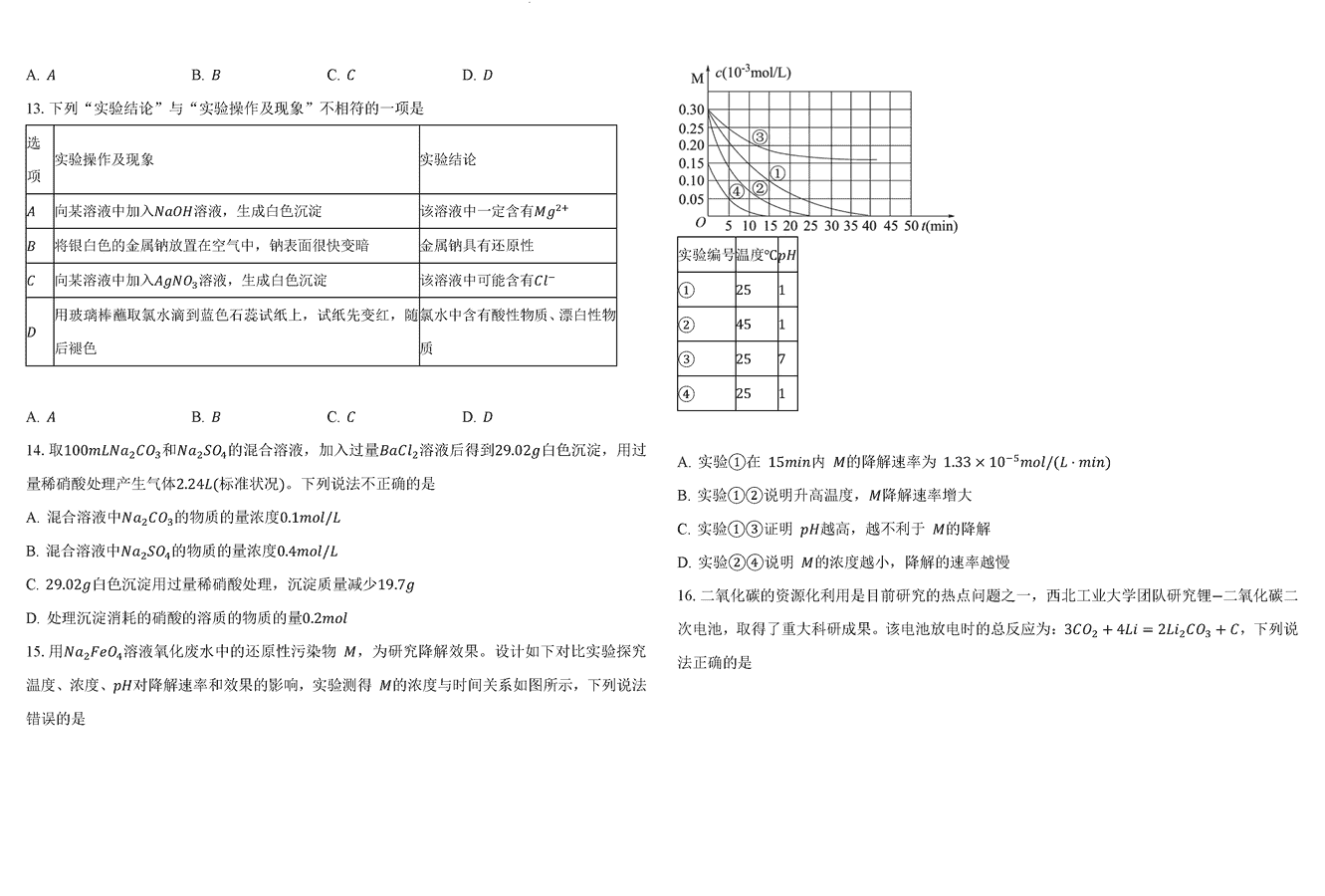
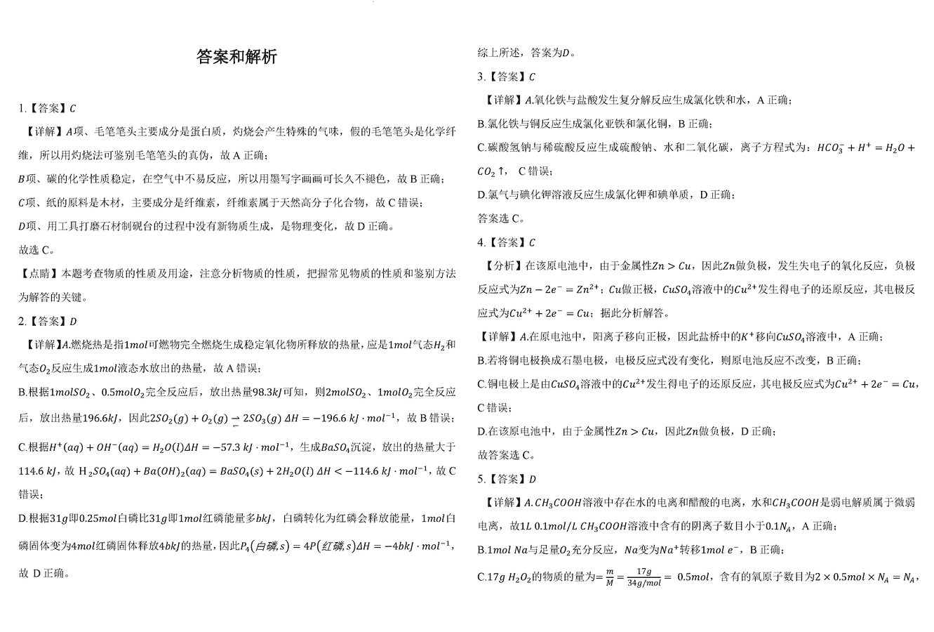
化学试题及答案解析













广东省(雷州市龙门中学、客路中学)两校2025届高三10月第一次模拟化学考试已于近日开考,为方便考生考后及时查看考试情况,查漏补缺、弥补不足,本文整理了试题答案解析相关信息!
汇总:广东省两校2025届高三10月第一次模拟考试试题及答案汇总
化学试题及答案解析












