四川南山中学集团学校2025届高三上学期10月联考地理试题及答案
时间:
四川
文综试题
四川南山中学集团学校2025届高三上学期10月联考地理考试已于近日开考,为方便考生考后及时查看考试情况,查漏补缺、弥补不足,本文整理了试题答案解析相关信息!
汇总:四川南山中学2024-2025学年高三上学期10月联考试题及答案汇总
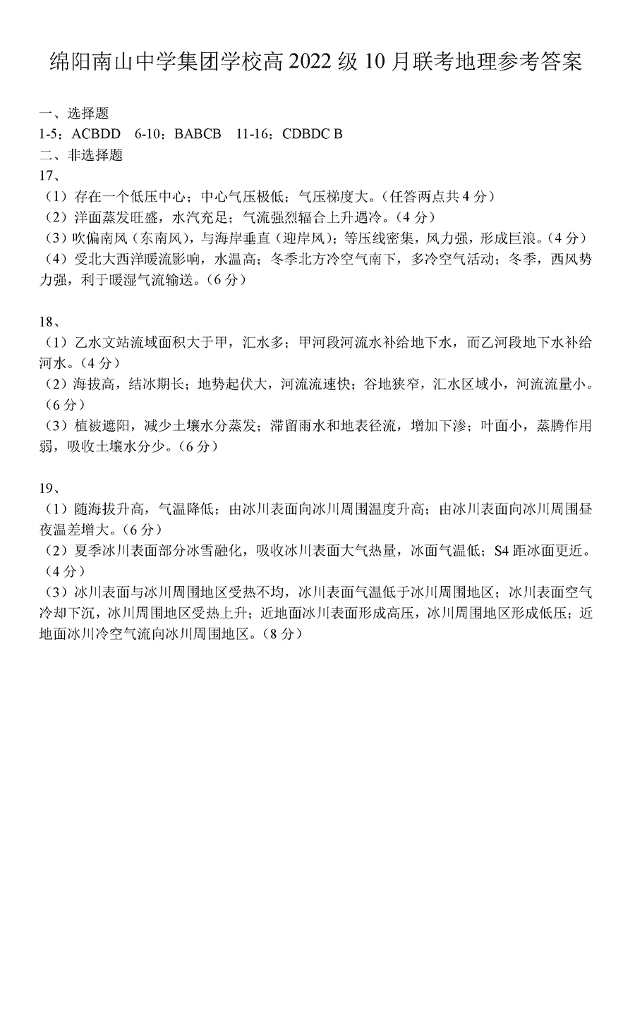
地理试题及答案解析







四川南山中学集团学校2025届高三上学期10月联考地理考试已于近日开考,为方便考生考后及时查看考试情况,查漏补缺、弥补不足,本文整理了试题答案解析相关信息!
汇总:四川南山中学2024-2025学年高三上学期10月联考试题及答案汇总
地理试题及答案解析






