湖南金太阳2025届高三上学期10月阶段检测联考英语试题及答案
时间:
湖南
英语试题
湖南金太阳2025届高三上学期10月阶段检测联考英语考试已于近日开考,为方便考生考后及时查看考试情况,查漏补缺、弥补不足,本文整理了试题答案解析相关信息!
汇总:湖南金太阳2025届高三上学期10月阶段检测联考试题及答案汇总
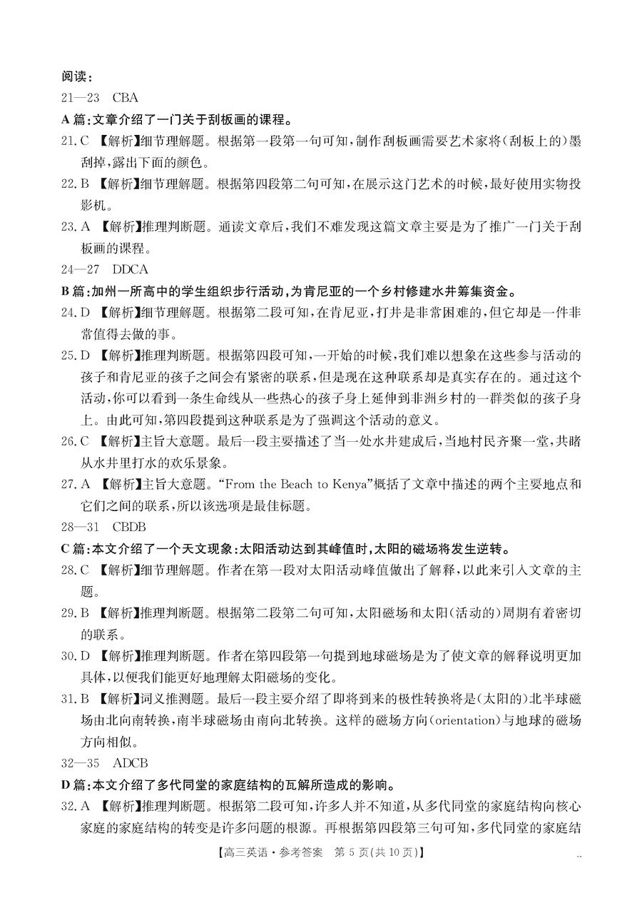
英语试题及答案解析















湖南金太阳2025届高三上学期10月阶段检测联考英语考试已于近日开考,为方便考生考后及时查看考试情况,查漏补缺、弥补不足,本文整理了试题答案解析相关信息!
汇总:湖南金太阳2025届高三上学期10月阶段检测联考试题及答案汇总
英语试题及答案解析














