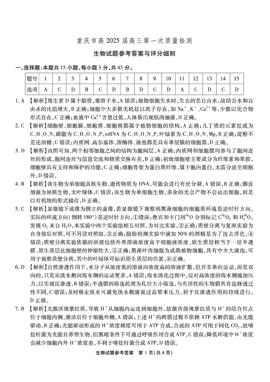
重庆南开中学2024-2025学年高三上学期第一次质检生物试题及答案
       时间:
       重庆
       理综试题
      
     重庆南开中学2024-2025学年高三上学期第一次质检生物考试已于近日开考,为方便考生考后及时查看考试情况,查漏补缺、弥补不足,本文整理了试题答案解析相关信息!
汇总:重庆南开中学2024-2025学年高三上学期第一次质检试题及答案汇总
生物试题及答案解析












重庆南开中学2024-2025学年高三上学期第一次质检生物考试已于近日开考,为方便考生考后及时查看考试情况,查漏补缺、弥补不足,本文整理了试题答案解析相关信息!
汇总:重庆南开中学2024-2025学年高三上学期第一次质检试题及答案汇总
生物试题及答案解析











