华附、省实、广雅、深中2024年高二下学期广东四校联考地理试题及答案
时间:
广东
高中地理
华附、省实、广雅、深中2024年高二下学期广东四校期末联考地理考试已于近日开考,为方便考生考后及时查看考试情况,查漏补缺、弥补不足,本文整理了试题答案解析相关信息!
地理试题及答案解析




















华附、省实、广雅、深中2024年高二下学期广东四校期末联考地理考试已于近日开考,为方便考生考后及时查看考试情况,查漏补缺、弥补不足,本文整理了试题答案解析相关信息!
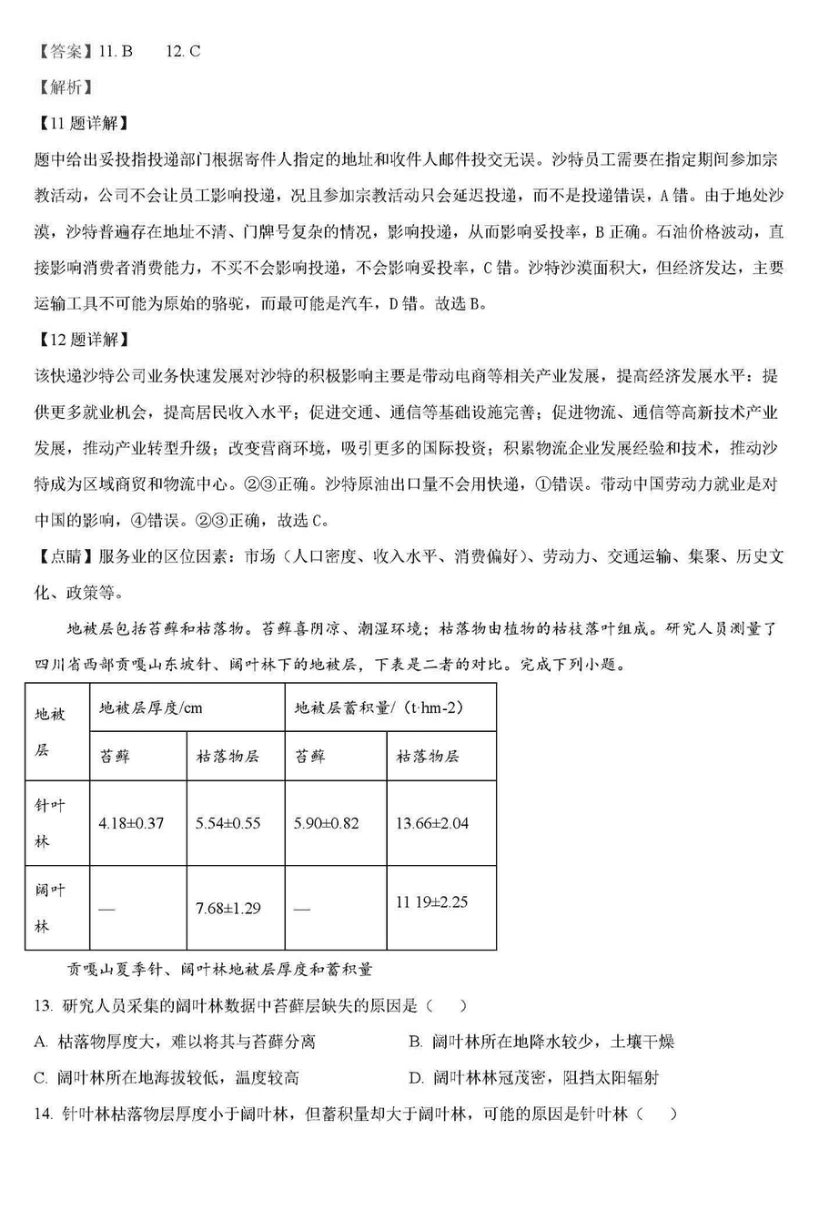
地理试题及答案解析



















