江南电竞logo > 湖北高考 > 湖北高考复习 > 湖北高中物理>

湖北五市州2024年7月高二期末联考物理试题及答案

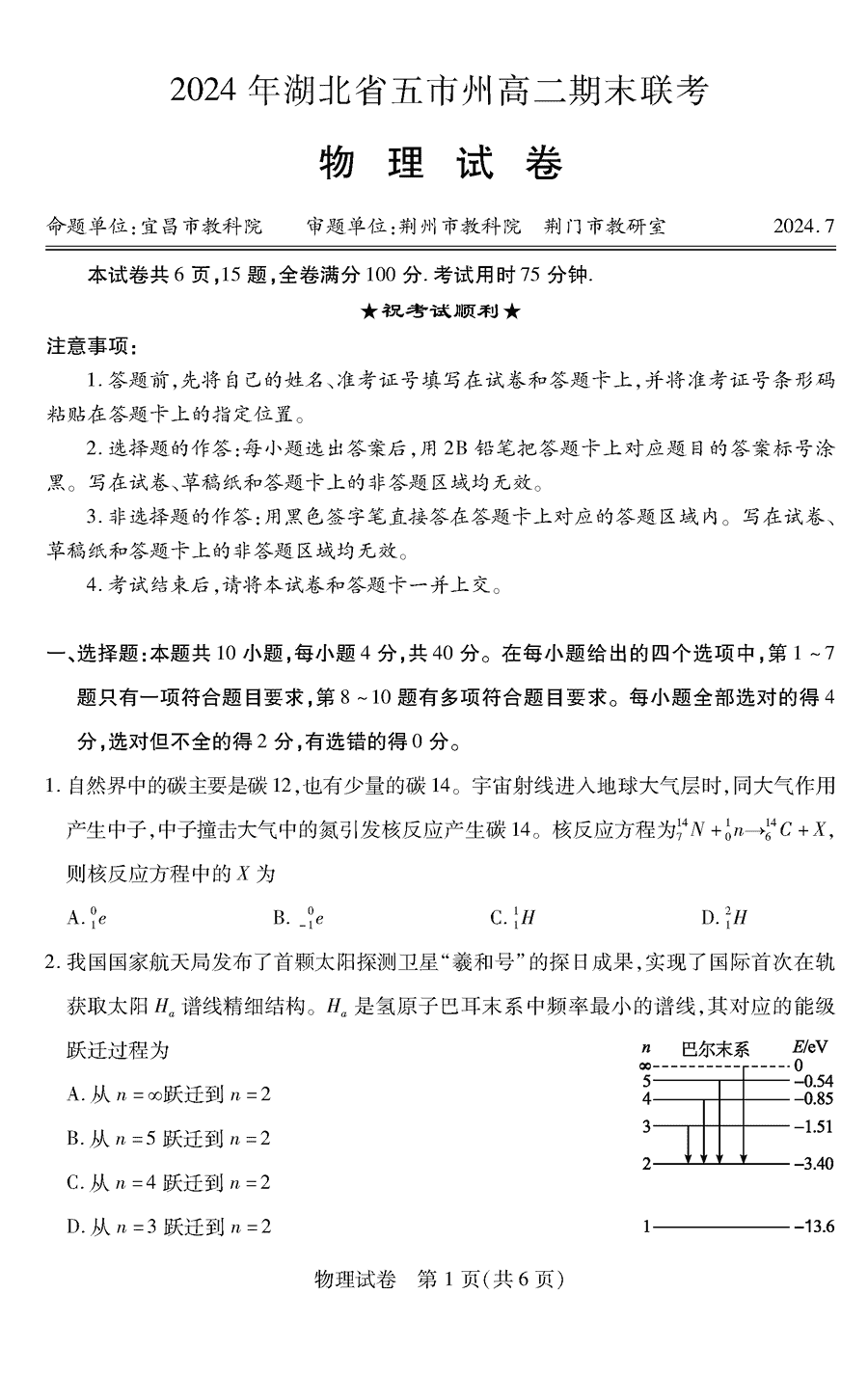
时间: 湖北 高中物理

湖北省五市州2024年7月高二期末联考物理考试已于近日开考,为方便考生考后及时查看考试情况,查漏补缺、弥补不足,本文整理了试题答案解析相关信息!

汇总:湖北五市州2023-2024学年高二下学期7月期末

物理试题及答案解析


Baidu
map