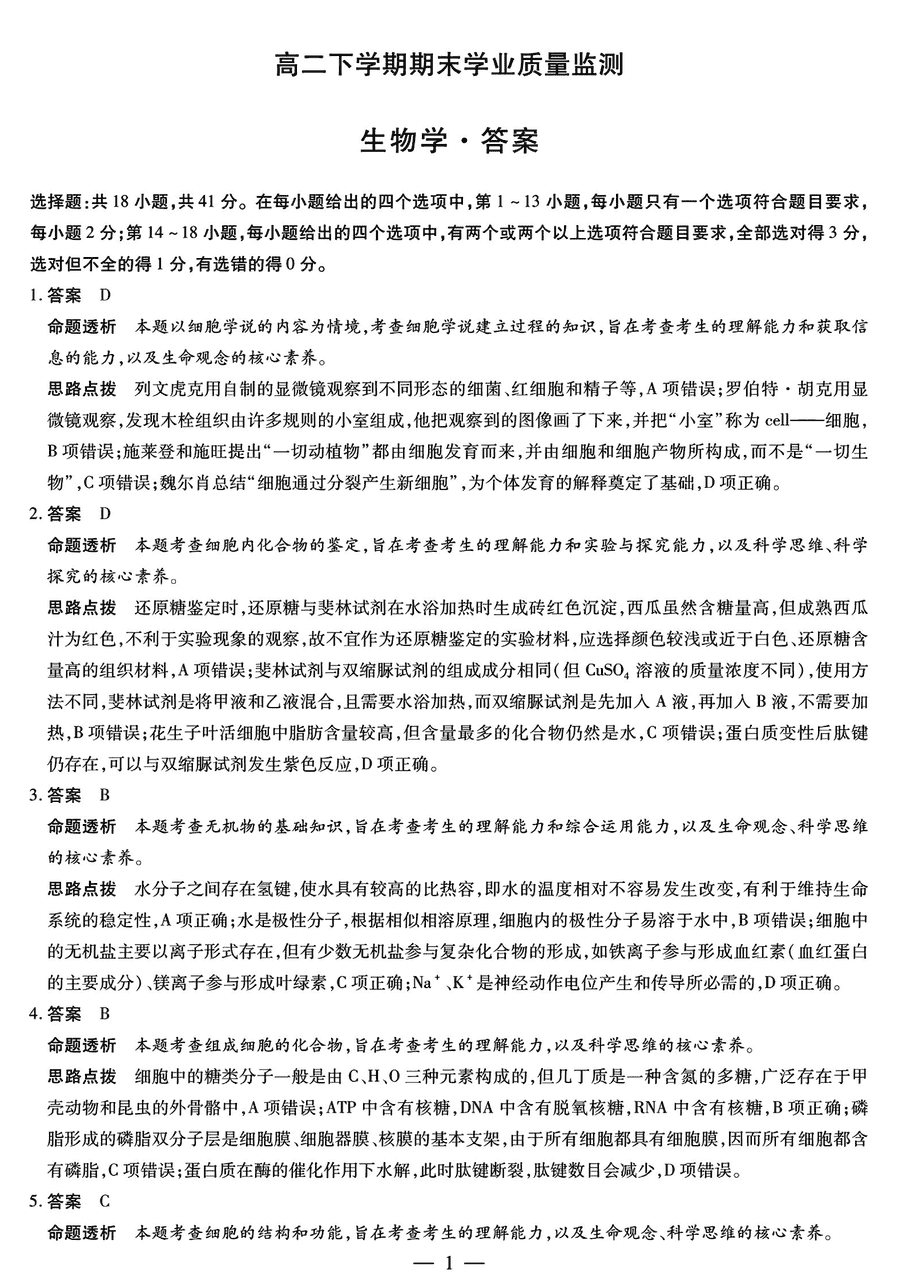
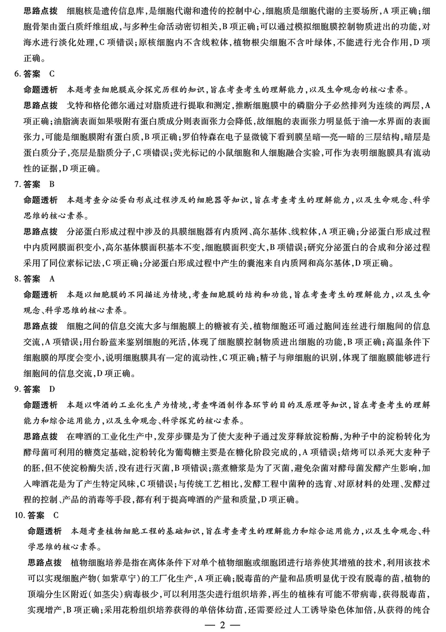
河南豫北名校2024年高二下6月期末学业质监生物试题及答案
时间:
河南
高中生物
河南豫北名校2023-2024学年高二下6月期末学业质监生物考试已于近日开考,为方便考生考后及时查看考试情况,查漏补缺、弥补不足,本文整理了试题答案解析相关信息!
汇总:河南豫北名校2023-2024学年高二下6月期末学业质监
生物试题及答案解析














河南豫北名校2023-2024学年高二下6月期末学业质监生物考试已于近日开考,为方便考生考后及时查看考试情况,查漏补缺、弥补不足,本文整理了试题答案解析相关信息!
汇总:河南豫北名校2023-2024学年高二下6月期末学业质监
生物试题及答案解析













