文综试题
数学试题
理综试题
英语试题
语文试题
考题汇总
江南电竞logo
>
>
四川高考
>
四川江南app平台下载安装官网苹果
>
四川语文试题
>
2020四川高考语文模拟卷(含答案)
时间:
2020-07-02 09:46
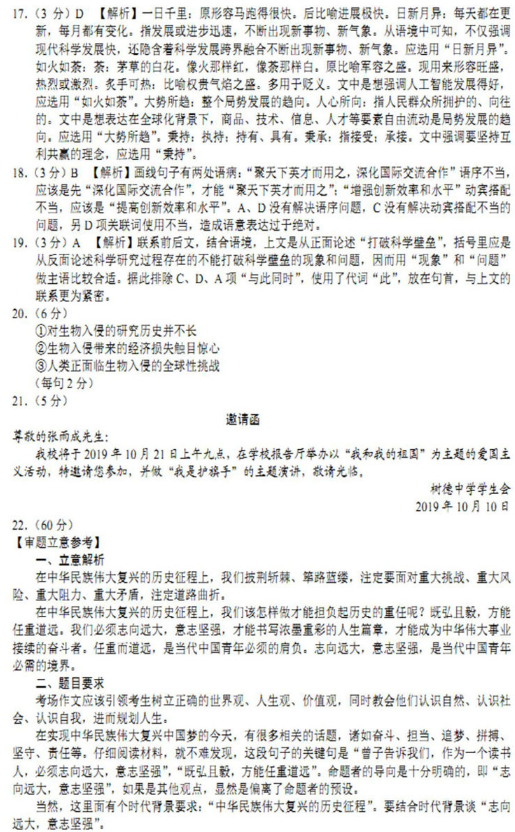
语文试题
2020四川高考语文
模拟卷
相关文章
四川南山中学集团学校2025届高三上学期10月联考语文试题及答案
10-17
四川石室中学2024-2025学年高三上学期10月月考语文试题及答案
10-14
成都树德中学2025届高三上学期10月阶段测语文试题及答案
10-13
2025届四川高三金太阳10月联考语文试题及答案
10-13
南充市高2025届高考适应性考(南充一诊)语文试题及答案
10-12
四川成都七中2025届高三上学期10月阶段考语文试题及答案
10-11
八省适应性联考2025届高三模拟演练语文试题及答案
10-11
热门推荐
2022年江南app体育网页版登录语文试卷真题与答案解析
06-08
2022全国新高考II卷(新高考二卷)语文试题及答案
07-14
四省联考2023新课标高三语文试卷及答案
02-24
4
2023四省联考语文试题及答案解析
5
2022年高考全国甲卷语文试卷真题与答案解析
6
2022全国新高考I卷(新高考一卷)语文试题及答案
7
2023年深圳一模考试语文试卷及答案解析
8
江苏省盐城市2022届高三三模测试语文试卷及答案
9
2023年四省联考高三语文答案解析
10
2022届上海市徐汇区高三二模语文试卷及答案
最新文章
广东2025十大高职自主招生院校排名 哪些值得推荐
揭秘艺考 综合类大学推荐
湖南2025十大高职单招院校排名 哪些值得推荐
吉林2025艺术统考各类别考试时间安排 几月几号开考
湖北2025十大高职单招院校排名 哪些值得推荐
艺考与单招 你了解多少
河南2025十大高职单招院校排名 哪些值得推荐
艺考的魅力 让你未来无限可能
2025立冬是几月几日 具体什么时间立冬节气
山东2025十大高职单招与综合评价招生院校排名 哪些值得推荐
艺考就业方向 你不可不知的机会
map