江南电竞logo >甘肃高考 >甘肃高考复习 >甘肃高中化学 >

甘肃省2024-2025学年高一下学期期末化学试题及答案

时间: 甘肃 高中化学

甘肃省2024-2025学年高一年级下学期期末化学考试已于近日开考,为方便考生考后及时查看考试情况,查漏补缺、弥补不足,本文整理了试题答案解析相关信息!

化学试题及答案解析


Baidu
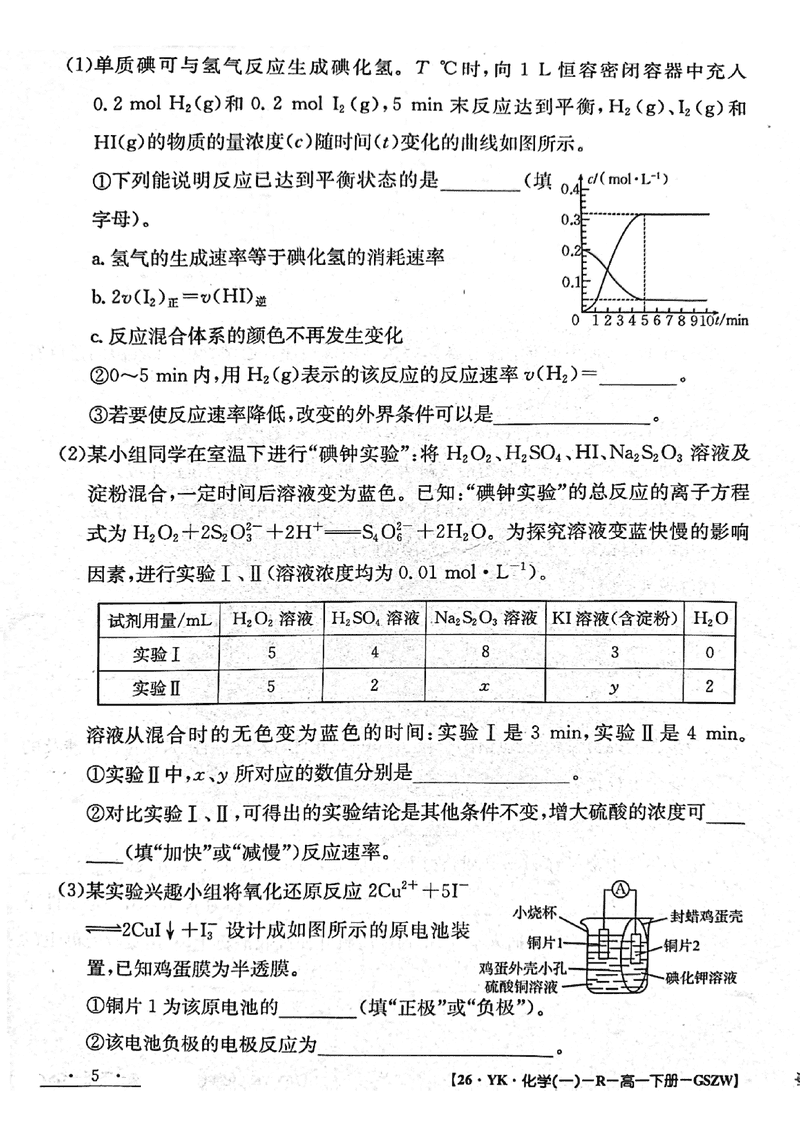
map