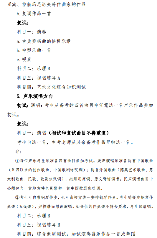
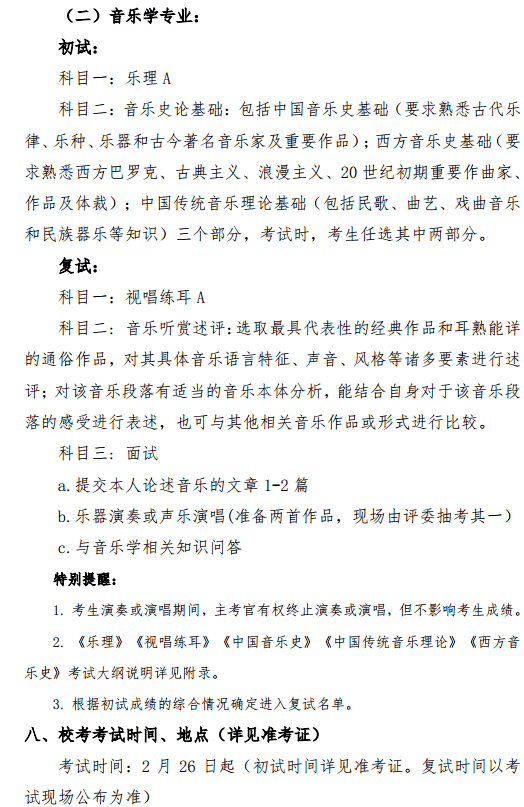
2020上海大学音乐学院艺术类招生简章
时间:
艺术特长生
上海大学有宝山校区(校本部)、延长校区、嘉定校区3个校区,校园占地面积近200万平方米,校舍建筑面积132万平方米,设有26个学院、1个学部(筹)和2个校管系。

上海大学音乐学院简章














上海大学介绍
上海大学是上海市属、国家“211工程”重点建设的综合性大学,教育部与上海市人民政府共建高校,国防科技工业局与上海市人民政府共建高校,世界一流学科建设高校。开设86个本科专业;有专任教师3077人;有研究生16954人,全日制本科生19934人,专科生37人,预科生55人。



