2020山东艺术学院校考报名及考试时间
时间:
艺术特长生
山东艺术学院,始建于1958年8月,是一所山东省属综合性艺术高校,位于山东省济南市。面向全国招收和培养各类艺术人才,是教育部规定的三十一所独立设置的本科艺术院校之一。

山东艺术学院校考时间
省内报名
艺术类本科专业考试形式及统考成绩要求

报名时间
报名时间为1月13日至1月17日,每天上午9:00至下午17:00。
考试
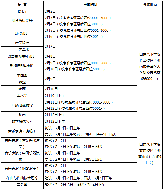
考试时间及考试地点


省外报名
报名方式
1.湖南省、安徽省、河南省、江苏省、辽宁省、河北省、山西省考点:考生请根据各考点要求及报名时间安排进行网上报名。
2.浙江省、四川省考点:考生需登录山东艺术学院网上报名系统报考,网上缴费后打印《山东艺术学院2020年本科招生校考准考证》。无需现场确认,直接持证到考点考试即可。
3.校本部考点:考生需登录山东艺术学院网上报名系统报考,网上缴费后打印《山东艺术学院2020年本科招生校考准考证》。无需现场确认,直接持证到考点考试即可。
考生进行网上报名前,请务必认真阅读考生注意事项,准确填写报考信息。不按要求报名,误填、错填报考信息或填报虚假信息而导致不能考试及录取的,后果由考生本人承担。
考点安排及报考时间
(一)省外考点:

(二)校本部考点:
| 报名方式、时间 | 校考专业 | 考试时间 | 考试地点 |
| 网报时间:1月6日-1月16日打印准考证时间:1月18日-各专业考试结束报名网址:http://zsbgs.sdca.edu.cn | 书法学 | 2月3日 | 山东艺术学院长清校区(济南市长清区大学科技园紫薇路6000号) |
| 影视摄影与制作 | 笔试:2月10日 | ||
| 广播电视编导 | 笔试:2月12日 | ||
| 舞蹈表演 | 初试:2月2日复试:2月3日-4日上午 | 山东省文化艺术学校(济南市文化东路57号) | |
| 舞蹈编导 | 初试:2月2日复试:2月3日 | ||
| 舞蹈学 | 初试:2月4日 | ||
| 复试:2月5日下午 | 山东艺术学院文东校区(济南市文化东路91号) | ||
| 音乐表演(演唱) | 初试: 2月6日复试: 2月7日上午笔试2月7日下午面试 | ||
| 音乐表演(管弦乐器演奏) | |||
| 音乐表演(中国乐器演奏) | |||
| 音乐表演(钢琴演奏) | |||
| 音乐学(师范类) | 初试:2月9日复试:2月10日下午笔试,2月11日-12日面试 | ||
| 音乐表演(音乐剧) | 初试:2月9日复试:2月10日下午笔试,2月11日面试 | ||
| 音乐表演(现代音乐) | |||
| 表 演 | 初试:2月7日复试:2月8日-9日 | ||
| 戏剧影视文学 | 初试:2月8日复试:2月9日 | ||
| 戏剧学 | 初试:2月10日复试:2月11日 | ||
| 戏剧影视导演 | 初试:2月10日复试:2月11日-12日 | ||
| 播音与主持艺术 | 初试:2月12日复试:2月13日-14日 | ||
| 表演(戏曲表演) | 初试:2月4日复试:2月5日(专业技能),2月6日上午(简谱视唱) | ||
| 音乐表演(戏曲音乐伴奏) | 初试:2月4日复试:2月5日(专业技能),2月6日上午(简谱视唱),2月6日下午乐理 |
山东艺术学院介绍
山东艺术学院,始建于1958年8月,是一所山东省属综合性艺术高校,位于山东省济南市。面向全国招收和培养各类艺术人才,是教育部规定的三十一所独立设置的本科艺术院校之一。学校前身为山东艺术专科学校,1978年12月,经国务院批准,学校改建为山东艺术学院,开设本科专业。2016年1月13日,山东省政府和文化部正式签署共建协议,山东艺术学院升格为省部共建高校。



