江南电竞logo> > 北京高考 > 北京高校招生 > 北京艺术特长生>

2020中央美术学院艺术类招生简章及计划

时间: 艺术特长生

中央美术学院共占地495亩,总建筑面积24.7万平方米。其中望京校区占地205亩, 建筑面积14.4万平方米;燕郊校区占地205亩,建筑面积6.8万平方米;后沙峪校区占地67亩,建筑面积2.9万平方米;小营校区占地18亩,建筑面积0.6万平方米。

2020中央美术学院艺术类招生简章及计划

中央美术学院本科招生简章

第一章 总则

第一条 为落实教育部“阳光招生”工作要求,规范招生行为,保障考生合法权益,保证我校本科招生工作顺利进行,根据《中华人民共和国教育法》、《中华人民共和国高等教育法》等相关法律和教育部普通高校招生工作的有关规定,结合我校实际,特制订本章程。

第二条 学校名称为中央美术学院,简称中央美院、央美。英文名称Central Academy of Fine Arts,英文缩写为CAFA。

学校注册法定住所地为北京市朝阳区花家地南街8号。现有望京校区(北京市朝阳区花家地南街8号)、燕郊校区(河北省三河市燕郊经济开发区燕顺路177号)、上海校区(上海浦东新区临港新城环湖南二路1099号)三个校区开展本科教学。

学校官方网址为:http://www.cafa.edu.cn。

上级主管部门:中华人民共和国教育部。

第三条 办学类型及层次:公办普通高校。中央美术学院是新中国设立的第一所高等美术教育学府,其前身始于1918年的国立北京美术学校。学校历经百年的发展,建立了完善的具有鲜明中国特色的现代美术教育体系,具有学士、硕士、博士学位授予权,并设有博士后科研流动站。

第四条 颁发证书:在规定的年限内达到所在专业毕业要求者,颁发中央美术学院毕业证书;符合学校学位授予有关规定者,颁发中央美术学院学位证书。中外合作办学专业达到中外双方毕业和学位授予标准,颁发双方相应证书。

第五条 中央美术学院招生工作本着公平、公正、公开的原则,综合衡量考生德、智、体、美、劳表现,择优录取。

第二章 组织机构及职责

第六条 中央美术学院招生委员会负责拟定本科招生规模、招生章程及录取方案,讨论决定招生其它重要事宜。

第七条 中央美术学院招生处作为组织和实施招生考试工作的常设机构,负责本科招生考试的日常工作。

第八条 中央美术学院根据招生工作需要组建赴各省(自治区、直辖市)招生工作组,在招生处领导下负责该地区招生考试工作的组织和实施。

第九条 中央美术学院招生工作接受学校纪检监察部门以及社会各界的监督。

第三章 招生计划

第十条 中央美术学院根据办学宗旨、学科专业建设重点以及教学资源等综合因素科学、合理地确定招生计划。面向全国招生,不编制分省计划,无预留计划。

2020年度各学院招生计划如下:

2020中央美术学院艺术类招生简章及计划

注1:含1个新疆少数民族协作计划。

注2:城市设计学院设在燕郊校区。

注3:中央美术学院(中法)艺术与设计管理学院为中外合作办学机构,办学地点在上海,详细介绍参见《中央美术学院(中法)艺术与设计管理学院招生简章》。

第四章 报名

第十一条 报考条件

遵守中华人民共和国宪法和法律,具有高级中等教育学校毕业或同等学力,身心健康,符合教育部、卫生部、中国残疾人联合会颁发的《普通高等学校招生体检工作指导意见》体检要求及我校专业学习的要求,非色盲,考生必须按艺术类报名文化课全国统一考试;部队现役军人经部队相关部门批准后符合前述条件可以报考。

有下列情况之一者,不得报考:

1. 具有高等学历教育资格的高等学校的在校生;

2. 高级中等教育学校非应届毕业的在校生;

3. 违反国家教育考试规定,被暂停高校招生考试资格且在停考期内的人员;

4. 因触犯刑律已被有关部门采取强制措施或正在服刑者;

5. 在我校专业考试作弊且未满三年者。

第十二条 报名方式

所有考生一律通过我校招生报名系统报名,并缴纳报考费(报考费一经缴纳恕不退还)。单个专业考试报考费160元/人,缴费成功后,报考信息不能更改。如因个人原因需更改报考信息,可作废当前报考专业后重新缴费报考。

考生可以根据专业考试时间的不同,选择报考多个专业并分别参加专业考试。

报名时间:2020年1月2日--1月7日(09:00--22:00)。

报名途径:

电脑端报名网址:http://zs.cafa.edu.cn

备用报名网址:http://zsbm.cafa.edu.cn(暂未开通)

手机端报名:关注中央美术学院招生处微信公众号报名,微信公众号及二维码见文末。

第十三条 在线确认及准考证打印

所有考生须按照我校报名系统要求进行在线确认,我校将对考生的身份信息进行核验,核验通过者方可参加考试。

确认时间:2020年2月1日--2月3日(09:00--22:00)。

专业考试准考证于2020年2月20日--2月23日通过我校报名系统打印。

第十四条 我校本科阶段仅开设大学英语课程,请非英语语种考生慎重报考。

第十五条 考生应严格遵守诚信考试原则,真实、准确填报本人各项信息,并认真核对确认。

第五章 考试

第十六条 所有考生必须参加我校专业考试和全国普通高等学校招生文化课统一考试。

第十七条 专业考试安排

(一)我校仅设置望京考区和燕郊考区,各专业具体考试地点见准考证。

(二)专业考试科目和时间

2020中央美术学院艺术类招生简章及计划

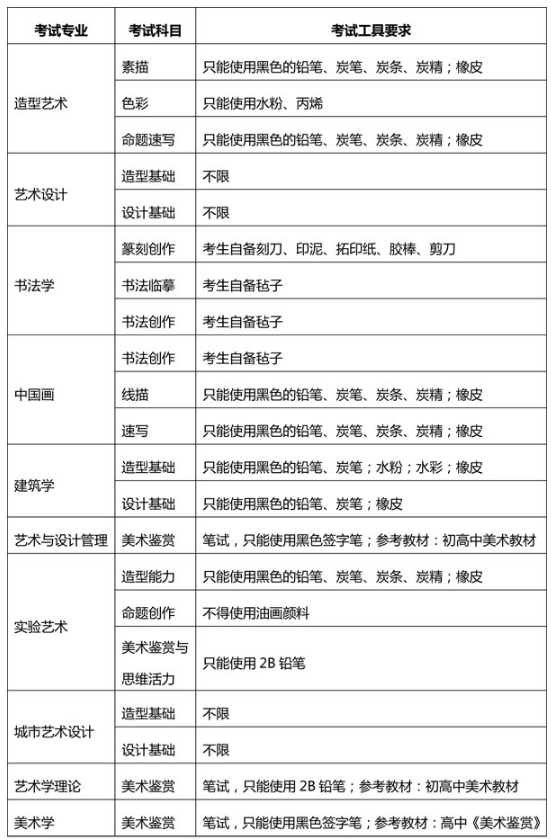
(三)专业考试工具要求

2020中央美术学院艺术类招生简章及计划

(四)专业考试注意事项

1.造型艺术专业素描考试午间不允许离场,请考生自备午餐;

2.艺术设计、城市艺术设计、建筑学专业所有科目的考试及造型艺术专业命题速写、书法学专业书法创作、篆刻创作、实验艺术专业命题创作科目的考试考生中途不得离场;

3.专业考试可以使用定画液。“(三)专业考试工具要求”表格中各专业有限定工具材料的,一律按要求使用,若考生未按要求使用,阅卷时按违规处理;

4.所有考试用纸(含草稿纸及篆刻石材)由我校统一提供,其他绘画工具材料考生自备。画板需保持整洁,不得带有图案和文字;

5.开考后15分钟考生不得入场;

6.请统一使用美纹纸胶带粘裱四边(书法试卷和理论答题卡除外),试卷使用方向若考题无要求则不限,不得污损条形码;

7.艺术学理论的专业考试包含笔试和面试,笔试合格者方可参加面试。笔试成绩及面试安排将于面试前一周公布。我校根据笔试成绩和面试成绩的总分确定专业合格名单。

第十八条 专业考试成绩查询及专业志愿确认

(一)成绩查询:2020年4月中旬考生可登陆我校报名系统查询。

(二)我校专业考试合格人数不超过当年招生总计划的4倍,省统考成绩未到达本科合格线者校考成绩无效(无省级统考或省统考未涉及专业除外)。

(三)专业确认:凡取得两个及以上专业合格的考生均须在2020年6月26日--6月29日(09:00--22:00)登陆我校报名系统进行专业确认,确定一个最终报考专业(华侨港澳台考生除外),考生高考志愿填报我校时的专业志愿应与在我校确认专业一致,我校在录取时,以我校系统确认的专业为准。

第十九条 考生文化课考试及注意事项

(一)考生原则上在户籍所在地参加全国普通高等学校招生文化课统一考试,按艺术类报名。

(二)报考我校的考生请认真填写高考体检表中的每一项信息,特别是“既往病史”一栏。我校新生入学复查时,如发现考生提供虚假的高考体检信息,或发现考生隐瞒病史,将按照教育部有关规定取消其入学资格。

第六章 录取

第二十条 中央美术学院招生录取工作受教育部统一领导,在各省(区、市)招生委员会组织下按照我校录取规则开展招生录取工作。

第二十一条 中央美术学院所有专业文理兼招,所有专业在艺术类提前批次进行录取。

第二十二条 录取

(一)录取原则

按照教育部特殊类型招生工作要求,凡报考我校各专业的考生均须参加所在省市统考,统考合格(无省级统考或省统考未涉及的专业除外)并通过我校专业考试的考生,才有资格被我校录取。我校根据考生文化课、专业课的考试成绩,政治思想品德考察及体检情况全面衡量,择优录取。

(二)录取办法

1.所有专业考生文化课成绩总分将进行统一折算,并按折算后的文化课相对成绩文理统一划线录取(考生相对成绩=考生文化课成绩总分÷考生所在省本科(文/理)一批线 ×100),相对成绩四舍五入保留至小数点后三位;

2.按专业成绩排名录取:造型艺术、中国画、书法学、实验艺术、艺术设计、城市艺术设计专业合格考生,文化课相对成绩达到我校录取控制线要求,依据专业成绩排名录取,各专业实际录取的专业名次由文化课相对成绩达到要求的考生按专业名次由前到后自然排序产生。按专业排名各专业最后名次并列且招生计划不足时,以文化课相对成绩排队录取;

3.按文化课相对成绩排名录取:建筑学、美术学、艺术学理论、艺术与设计管理专业成绩合格考生,依据考生高考文化课相对成绩文理科统一排队,择优录取。文化课相对成绩并列且招生计划不足时,按专业名次排队录取。建筑学专业每个省录取人数原则上不超过12人;美术学、艺术学理论专业每个省录取人数原则上不超过8人。

(三)录取控制线划定办法

1.造型艺术、中国画、书法学、实验艺术、城市艺术设计专业考生文化课相对成绩为75分;

2.艺术设计专业考生文化课相对成绩为80分;

3.美术学、艺术学理论、建筑学、艺术与设计管理专业录取文化课分数线由专业合格考生按文化课相对成绩排序产生,不低于生源省份普通本科批次或普通本科第二批次录取控制分数线。

(四)录取分数线分省情况说明

1.对于艺术类高考满分与普通类高考满分分值不一样的省份,一本参考线折算办法:一本参考线=普通类一本线×艺术类高考满分÷普通类高考满分;

2.合并高考批次的省份计算相对成绩时一本参考线使用自主招生批次控制线或本科A段线或本科第一段线;

3.江苏、新疆一本参考线使用普通类文科一本线;

4.高考综合改革试点省市选测科目不限(北京、天津、山东、海南四省建筑学专业要求物理、历史、地理至少参加一门);

5.录取江苏省考生时,7门必修科目测试成绩须全部合格;

6.海南省计算相对成绩折算时使用标准分;

7.若有省市招生政策调整,则考生的相对成绩将按照生源所在省市的招生办法进行折算,具体折算办法由学校本着择优录取且对同一考区全体考生公平公正的原则确定。

第七章 新疆协作计划及华侨港澳台招生

第二十三条 新疆少数民族协作计划考生报考要求

为了支援新疆地区少数民族美术人才培养,2020年我校造型艺术专业继续面向新疆本区内少数民族考生招收1名本科生(高考报名及志愿填报等参照新疆普通高等学校招生相关规定),学生录取后进入我校造型专业学习,学生毕业后一律回新疆工作。

第二十四条 华侨港澳台考生报考要求

华侨港澳台考生须满足《普通高等学校联合招收华侨港澳台学生简章》(以下简称全国联招)规定的报名资格及身份资格,按规定参加我校专业考试,报名办法及考试安排与内地考生相同。招生计划15人。合格考生根据全国联招文化课成绩排队,按平行志愿确定录取专业。全国联招文化课成绩相对成绩不低于75分(相对成绩计算办法与大陆考生相同)。

第二十五条 我校2020年继续招收香港中学文凭考试学生,招生计划5人。考生须满足《2020年内地高校招收香港中学文凭考试学生办法》规定,并参加我校专业考试,考生只能报考一个专业,考试安排与内地考生相同,专业考试合格且香港中学文凭考试成绩不低于“2,2,2,2”方可录取。

第八章 违规处理

第二十六条 对考生弄虚作假行为按《普通高等学校招生违规行为处理暂行办法》(中华人民共和国教育部令第36号)第十一条严肃处理:“第十一条 考生有下列情形之一的,将如实记入其考试诚信档案。下列行为在报名阶段发现的,取消报考资格;在入学前发现的,取消入学资格;入学后发现的,取消录取资格或者学籍;毕业后发现的,由教育行政部门宣布学历、学位证书无效,责令收回或者予以没收;涉嫌犯罪的,依法移送司法机关处理。

1.提供虚假姓名、年龄、民族、户籍等个人信息,伪造、非法获得证件、成绩证明、荣誉证书等,骗取报名资格、享受优惠政策的;

2.在综合素质评价、相关申请材料中提供虚假材料、影响录取结果的;

3.冒名顶替入学,由他人替考入学或者取得优惠资格的;

4.其他严重违反高校招生规定的弄虚作假行为。”

第二十七条 在我校招生报名、考试、阅卷、录取等各环节一经发现考生有舞弊行为,立即取消其相应的考试、成绩直至录取资格,并记入我校招生考试黑名单,3年内不得报考我校;同时按照教育部文件要求通报省级招生考试机构。

第九章 附则

第二十八条 我校实行奖学金制,奖励品学兼优的学生。本科学生在学期间享受国家规定的医疗待遇。

第二十九条 新生入学后,我校将按照教育部相关规定及《中央美术学院新生入学复查实施办法》对其进行全面复查,凡复查不合格、不符合录取条件者取消学籍,退回生源所在地。

第三十条 我校按照教育部有关规定及北京市和上海市物价局核定标准收取学费。造型艺术、艺术设计、建筑学、中国画、书法学、实验艺术、城市艺术设计专业15000元/学年,美术学、艺术学理论专业8000元/学年,艺术与设计管理专业45000元/学年。

第三十一条 我校不举办任何形式的考前辅导班,不委托任何中介机构或个人进行招生录取工作,未在任何省市、任何中学建立生源或生源培训基地。不收取国家规定外的任何费用。以我校名义进行非法招生宣传等活动的中介机构或个人,我校保留依法追究其责任的权利。

第三十二条 本章程经学校党委常委会审定后面向社会公布,由中央美术学院招生处负责解释。凡参与我校2020年本科招生报名者,均视为已经详细阅读了《中央美术学院2020年本科招生章程》,并充分理解及认可本章程中所述的各项要求、考试方式、录取原则等有关规定。

第三十三条 本章程自公布之日起施行。如遇国家法律、法规、规章和上级有关政策变化,以变化后的规定为准。

第三十四条 其他

欢迎考生报考中央美术学院国际预科。

咨询电话:010-64771017;

网址:http://ifc.cafa.edu.cn

招生咨询电话:010-64771056/64771552

望京校区地址:北京市朝阳区花家地南街8号 邮政编码:100102

燕郊校区地址:河北省三河市燕郊经济开发区燕顺路177号 邮政编码:065201

上海校区地址:上海浦东新区临港新城环湖南二路1099号 邮政编码:201306

考生申诉电话:010-64771000

微信公众号:CAFA1056

中央美术学院介绍

中央美术学院,简称“央美”,诞生于1918年,初名国立北京美术学校,中国历史上第一所国立美术教育学府,也是中国现代美术教育的开端。央美催生了中国最早的美术学制,开创了中国最早的书法、造型、设计、建筑、人文等大学学科,是现代以来中国美术高等教育的奠基者。

Baidu
map