2020武汉音乐学院艺术类专业考试内容
武汉音乐学院位于湖北省武汉市,是中国9所独立设置的音乐学院之一,也是中国中部地区唯一独立设置的高等音乐学府,为硕士学位授予单位,同时也是中国首批艺术硕士专业学位教育试点单位。

2020武汉音乐学院招生情况



















武汉音乐学院介绍
武汉音乐学院的前身是1953年由中南文艺学院、华南人民文学艺术学院和广西省立艺术专科学校的音乐部分组建而成的中南音乐专科学校;1958年,中南音乐专科学校与武汉艺术师范学院合并组建湖北艺术学院;1972-1978年,学校校名为“湖北艺术专科学校”;1985年,学校改建定名为武汉音乐学院。
2020本科招生政策调整说明
一、关于普通本科招生校考报考方向限额调整的说明
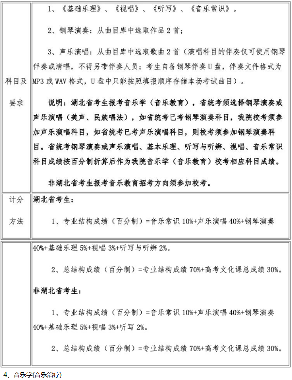
二、关于湖北省考生报考音乐学(音乐学理论、音乐管理、音乐治疗)方向招生方式调整的说明
2020年,湖北省考生报考我校音乐学(音乐学理论、音乐管理、音乐治疗)方向不需要进行校考专业考试网上报名,将使用湖北省音乐学类统考成绩录取,安排在湖北省艺术本科(一)平行志愿模块招生。
三、关于湖北省考生填报高考志愿时志愿模块选择的说明
湖北省艺术本科(一)设有两个志愿模块,即梯度志愿模块和平行志愿模块。梯度志愿模块用于填报使用校考合格证录取的院校(专业)志愿,平行志愿模块用于填报使用省统考成绩的院校(专业)志愿。2020年,湖北省考生报考我校音乐学(音乐学理论、音乐管理、音乐治疗)招生专业安排在艺术本科(一)平行志愿模块招生;报考我校音乐学(音乐教育、戏曲音乐、钢琴调律)、作曲与作曲技术理论、录音艺术、音乐表演、舞蹈表演、舞蹈编导专业的考生安排在艺术本科(一)梯度志愿模块招生。考生填报艺术本科(一)志愿时,根据自己的考试成绩和升学意愿,在梯度志愿模块和平行志愿模块之间选择一个志愿模块填报,不能同时填报平行志愿模块和梯度志愿模块。具体招生政策可查阅湖北省高等学校招生委员会发布艺术类招生工作有关通知。
四、关于新增招生方向的说明
2020年,我校普通本科招生新增音乐表演(爵士钢琴)、音乐表演(古琴)方向,具体考试内容及要求以我校发布《2020年普通本科招生专业考试内容》为准。
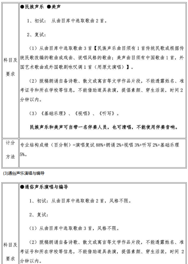
五、关于音乐表演(通俗声乐演唱与编导)方向调整的说明
2020年,音乐表演(通俗声乐演唱与编导)方向不再区分民族声乐唱法、美声唱法、通俗唱法,统一按照新发布的音乐表演(通俗声乐演唱与编导)方向考试内容及要求考试。音乐表演(通俗声乐演唱与编导)方向招生计划统一安排,不再按三种唱法分别分配、分别录取。
六、关于普通本科招生部分专业考试内容及要求调整的说明
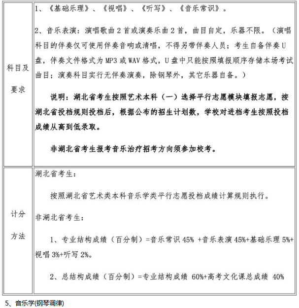
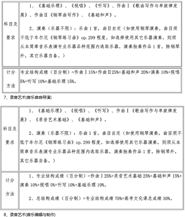
2020年,我校对音乐学(音乐治疗)、音乐表演(通俗声乐演唱与编导、钢琴演奏与编导)、录音艺术(音乐音响导演)、录音艺术(音乐编辑与制作)、舞蹈表演、舞蹈编导等专业招生考试内容及要求进行部分调整,具体考试内容及要求以我校发布《2020年普通本科招生专业考试内容》为准。
七、关于音乐学(音乐学理论)方向学制调整的说明
2020年,音乐学(音乐学理论)方向学制调整为四年。
八、关于音乐学(音乐学理论、音乐管理、戏曲音乐、音乐治疗)方向的总结构成绩比例权重调整的说明
2020年,音乐学(音乐学理论、音乐管理、戏曲音乐、音乐治疗)方向总结构成绩权重比例调整为:总结构成绩(百分制)=专业结构成绩60%+高考文化课总成绩40%。
