重庆康德二诊2025年高三第二次联合诊断地理试题及答案
时间:
重庆 文综试题
重庆康德二诊2025年高三第二次联合诊断地理考试已于近日开考,为方便考生考后及时查看考试情况,查漏补缺、弥补不足,本文整理了试题答案解析相关信息!
汇总:重庆康德二诊2025年高三第二次联合诊断检测试题及答案汇总
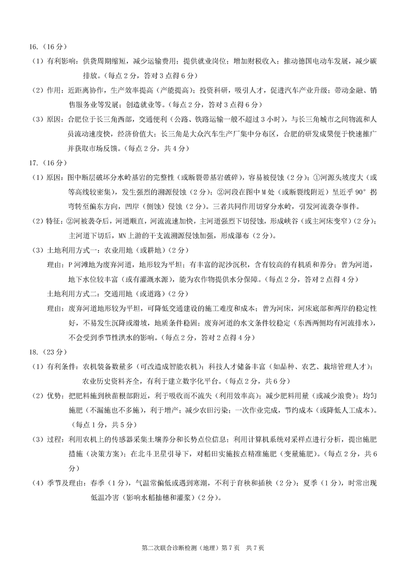
地理试题及答案解析







重庆康德二诊2025年高三第二次联合诊断地理考试已于近日开考,为方便考生考后及时查看考试情况,查漏补缺、弥补不足,本文整理了试题答案解析相关信息!
汇总:重庆康德二诊2025年高三第二次联合诊断检测试题及答案汇总
地理试题及答案解析






