江南电竞logo > 河南高考 > 河南江南app平台下载安装官网苹果 > 河南文综试题>

郑州二模2025年高三第二次质量预测政治试题及答案

时间: 河南 文综试题

郑州二模2025年高三第二次质量预测政治考试已于近日开考,为方便考生考后及时查看考试情况,查漏补缺、弥补不足,本文整理了试题答案解析相关信息!

汇总:郑州二模2025年高三第二次质量预测试题及答案汇总

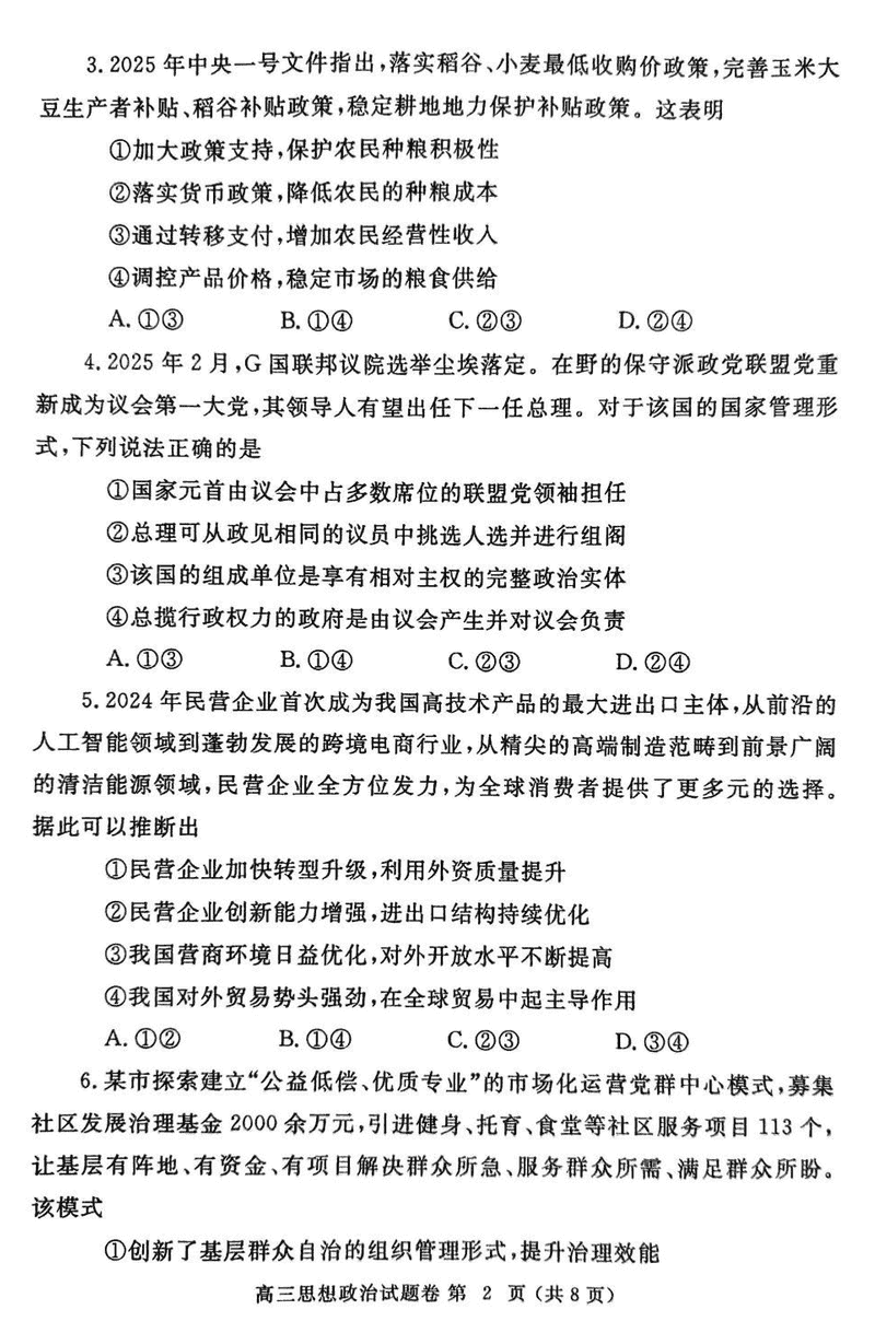
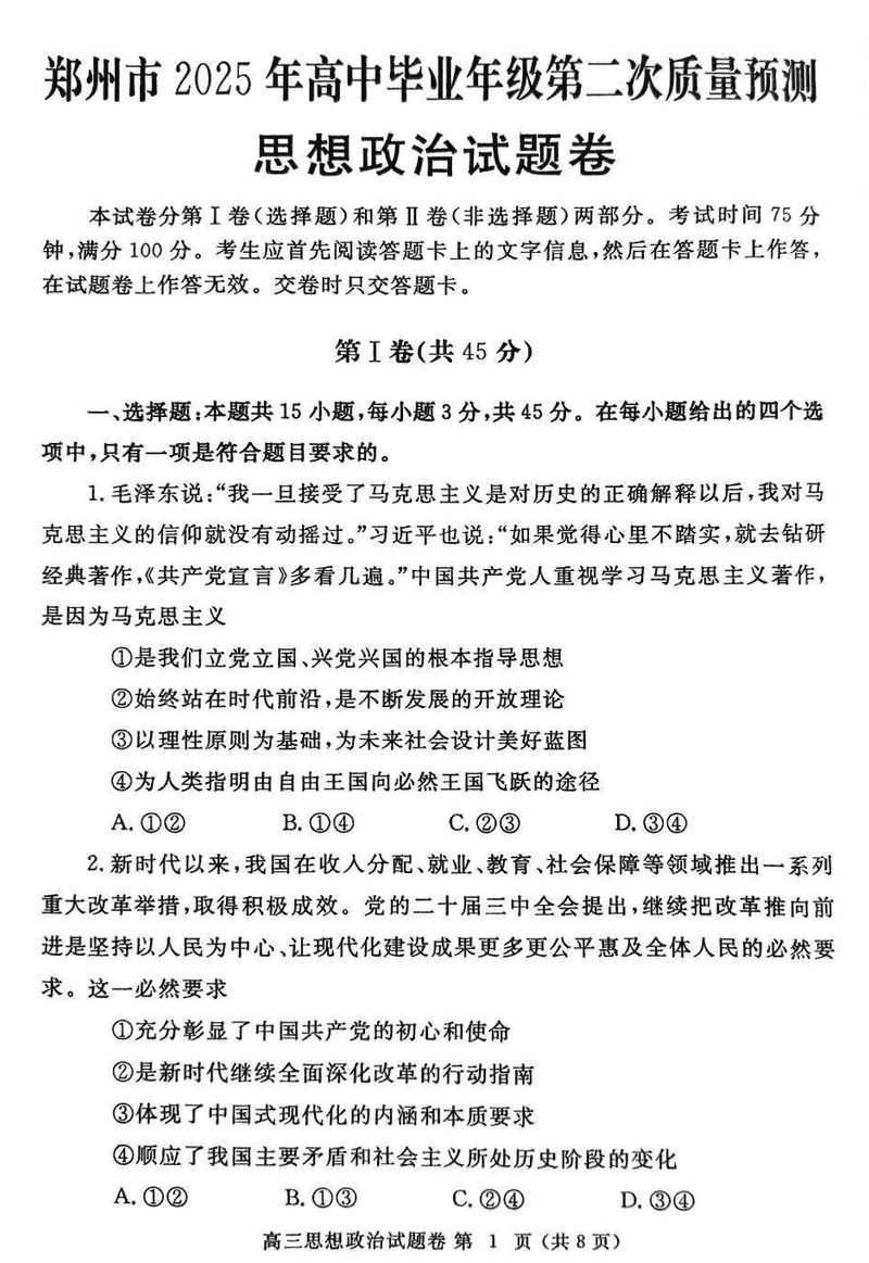
政治试题及答案解析


Baidu
map