江南电竞logo > 河北高考 > 河北江南app平台下载安装官网苹果 > 河北语文试题>

2025届河北沧衡八县联考一模语文试题及答案

时间: 河北 语文试题

2025届河北沧衡八县联考一模语文考试已于近日开考,为方便考生考后及时查看考试情况,查漏补缺、弥补不足,本文整理了试题答案解析相关信息!

汇总:2025届河北沧衡八县联考一模试题及答案汇总

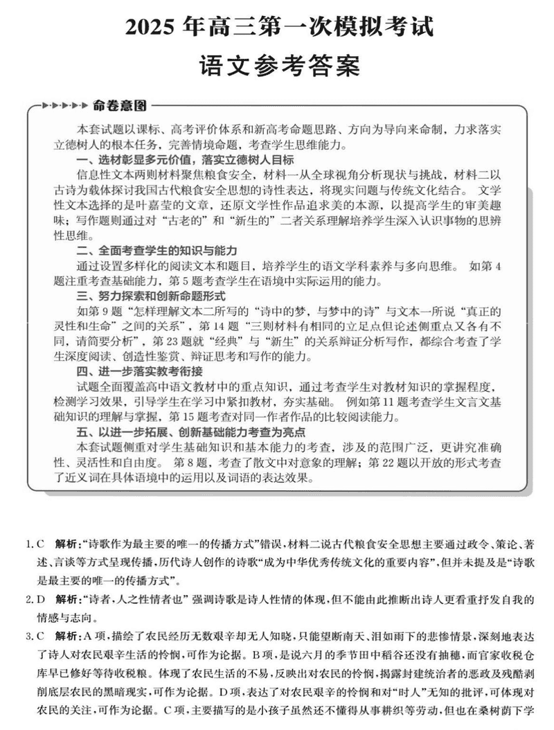
语文试题及答案解析


Baidu
map