江西上进联考2024-2025学年高三下学期3月二轮统一调研测历史试题及答案
时间:
江西
文综试题
江西省上进联考2024-2025学年高三下学期3月二轮统一调研测历史考试已于近日开考,为方便考生考后及时查看考试情况,查漏补缺、弥补不足,本文整理了试题答案解析相关信息!
汇总:江西省上进联考2024-2025学年高三下学期3月二轮统一调研测试题及答案汇总
历史试题及答案解析










江西省上进联考2024-2025学年高三下学期3月二轮统一调研测历史考试已于近日开考,为方便考生考后及时查看考试情况,查漏补缺、弥补不足,本文整理了试题答案解析相关信息!
汇总:江西省上进联考2024-2025学年高三下学期3月二轮统一调研测试题及答案汇总
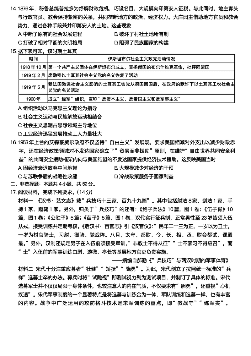
历史试题及答案解析









