北京市丰台区2024-2025学年高二上学期期末历史试题及答案
时间:
北京
高中历史
北京市丰台区2024-2025学年高二上学期期末历史考试已于近日开考,为方便考生考后及时查看考试情况,查漏补缺、弥补不足,本文整理了试题答案解析相关信息!
历史试题及答案解析










北京市丰台区2024-2025学年高二上学期期末历史考试已于近日开考,为方便考生考后及时查看考试情况,查漏补缺、弥补不足,本文整理了试题答案解析相关信息!
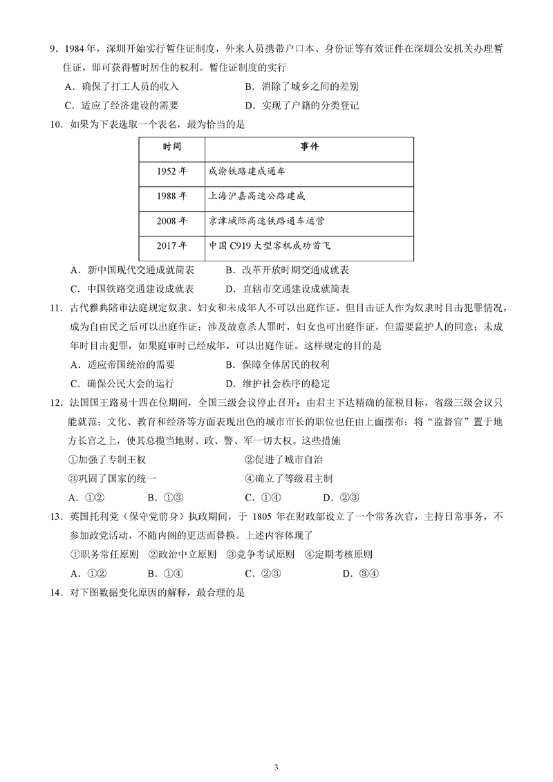
历史试题及答案解析









