长春十一高中2024-2025学年高一上学期第三学程考化学试题及答案
时间:
吉林
高中化学
长春十一高中2024-2025学年高一上学期第三学程考化学考试已于近日开考,为方便考生考后及时查看考试情况,查漏补缺、弥补不足,本文整理了试题答案解析相关信息!
化学试题及答案解析










长春十一高中2024-2025学年高一上学期第三学程考化学考试已于近日开考,为方便考生考后及时查看考试情况,查漏补缺、弥补不足,本文整理了试题答案解析相关信息!
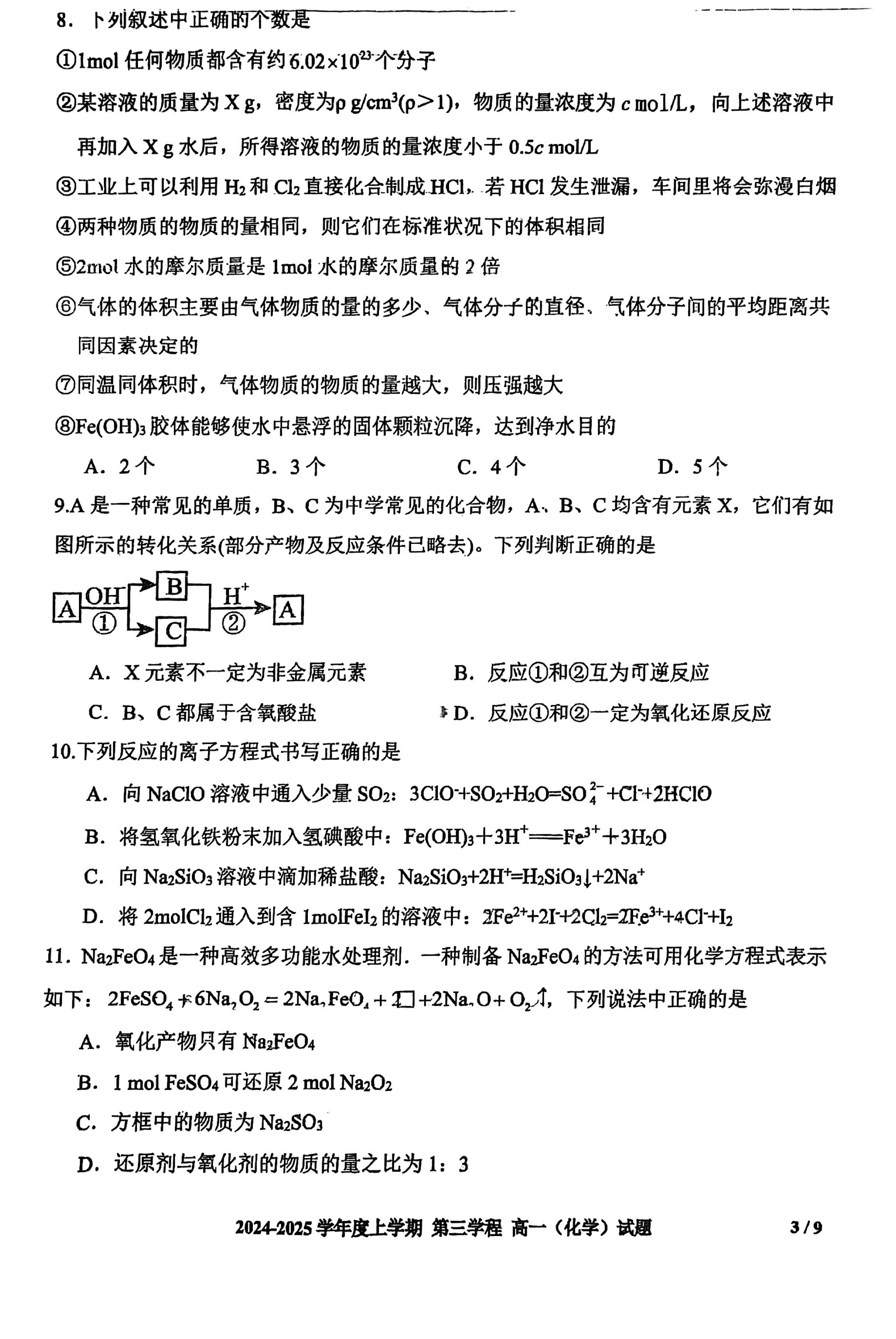
化学试题及答案解析









