湖南永州2024-2025学年高一上期末质量监测生物试题及答案
时间:
湖南
高中生物
湖南省永州市2024-2025学年高一上学期期末质量监测生物考试已于近日开考,为方便考生考后及时查看考试情况,查漏补缺、弥补不足,本文整理了试题答案解析相关信息!
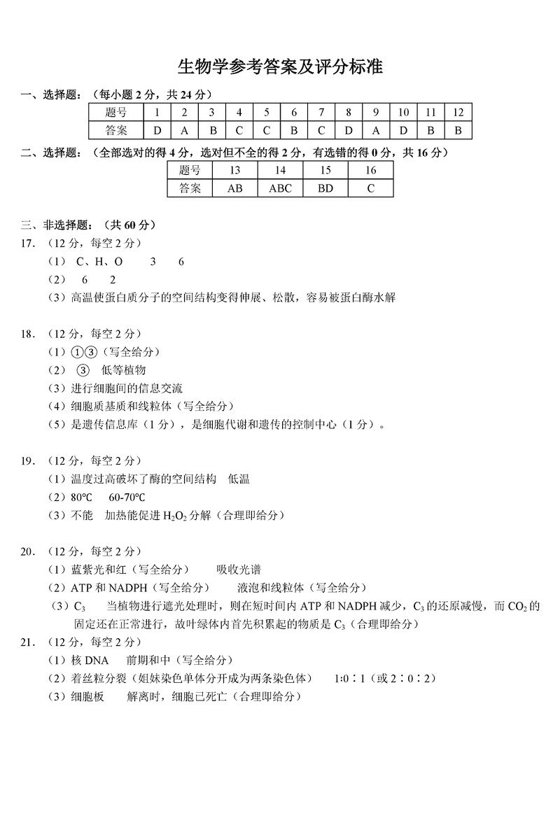
生物试题及答案解析









湖南省永州市2024-2025学年高一上学期期末质量监测生物考试已于近日开考,为方便考生考后及时查看考试情况,查漏补缺、弥补不足,本文整理了试题答案解析相关信息!
生物试题及答案解析








