江南电竞logo > 广东高考 > 广东江南app平台下载安装官网苹果 > 广东文综试题>

广东潮州2025年高三期末教学质检政治试题及答案

时间: 广东 文综试题

广东潮州2025年高三期末教学质检政治考试已于近日开考,为方便考生考后及时查看考试情况,查漏补缺、弥补不足,本文整理了试题答案解析相关信息!

汇总:广东省潮州市2025年高三期末教学质检试题及答案汇总

政治试题及答案解析


Baidu
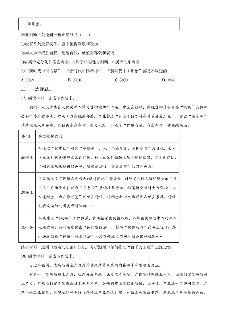
map