河南信阳2025年高三第二次教学质检历史试题及答案
时间:
河南
文综试题
河南信阳2025年高三第二次教学质检历史考试已于近日开考,为方便考生考后及时查看考试情况,查漏补缺、弥补不足,本文整理了试题答案解析相关信息!
汇总:河南信阳2024-2025学年高三第二次教学质量检测试题及答案汇总
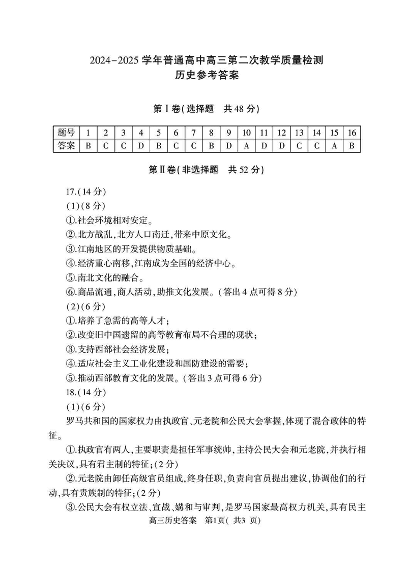
历史试题及答案解析









河南信阳2025年高三第二次教学质检历史考试已于近日开考,为方便考生考后及时查看考试情况,查漏补缺、弥补不足,本文整理了试题答案解析相关信息!
汇总:河南信阳2024-2025学年高三第二次教学质量检测试题及答案汇总
历史试题及答案解析








