眉山市区县高中2025届高三上学期一诊模拟联考语文试题及答案
时间:
四川
语文试题
眉山市区县高中2025届高三上学期一诊模拟联考语文考试已于近日开考,为方便考生考后及时查看考试情况,查漏补缺、弥补不足,本文整理了试题答案解析相关信息!
汇总:眉山市区县高中2024-2025学年高三上学期一诊模拟联考试题及答案汇总
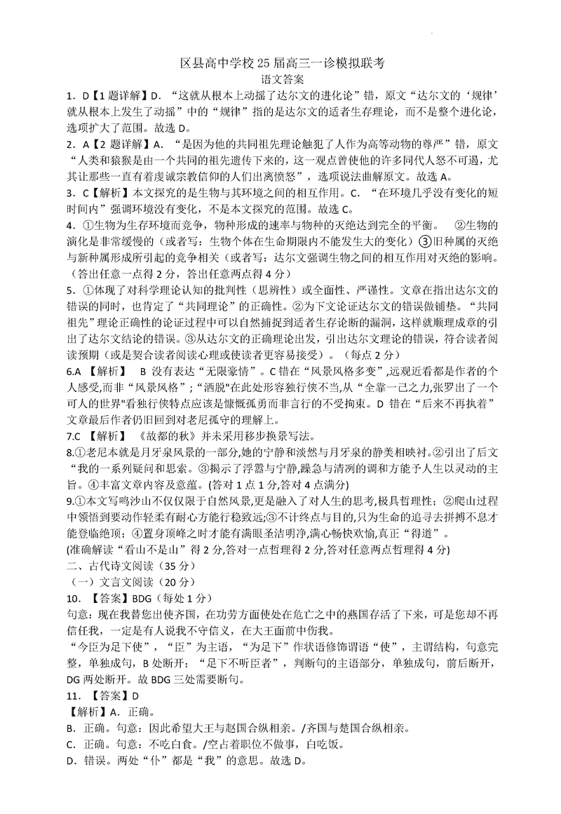
语文试题及答案解析













眉山市区县高中2025届高三上学期一诊模拟联考语文考试已于近日开考,为方便考生考后及时查看考试情况,查漏补缺、弥补不足,本文整理了试题答案解析相关信息!
汇总:眉山市区县高中2024-2025学年高三上学期一诊模拟联考试题及答案汇总
语文试题及答案解析












