深圳高级中学2024-2025学年高三上第二次诊断地理试题及答案
时间:
广东
文综试题
深圳高级中学2024-2025学年高三上学期第二次诊断地理考试已于近日开考,为方便考生考后及时查看考试情况,查漏补缺、弥补不足,本文整理了试题答案解析相关信息!
汇总:深圳高级中学2024-2025学年高三上学期第二次诊断考试试题及答案汇总
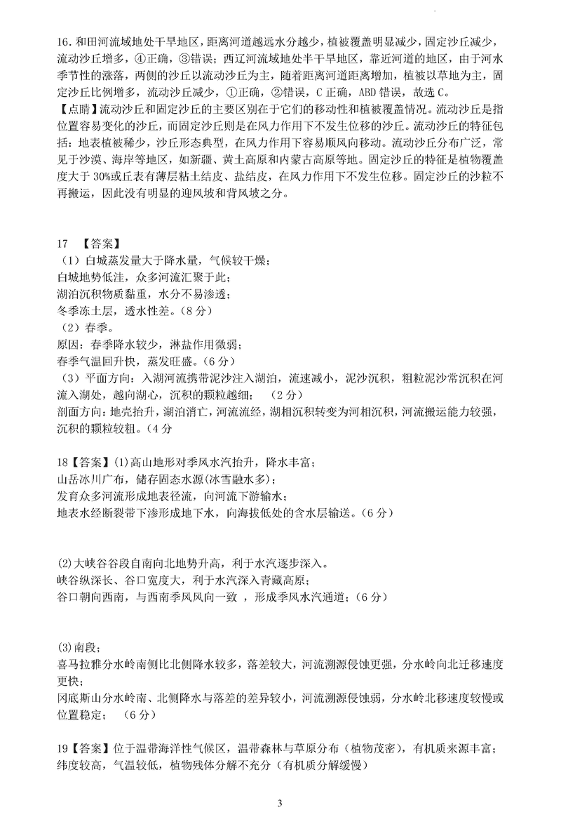
地理试题及答案解析












深圳高级中学2024-2025学年高三上学期第二次诊断地理考试已于近日开考,为方便考生考后及时查看考试情况,查漏补缺、弥补不足,本文整理了试题答案解析相关信息!
汇总:深圳高级中学2024-2025学年高三上学期第二次诊断考试试题及答案汇总
地理试题及答案解析











