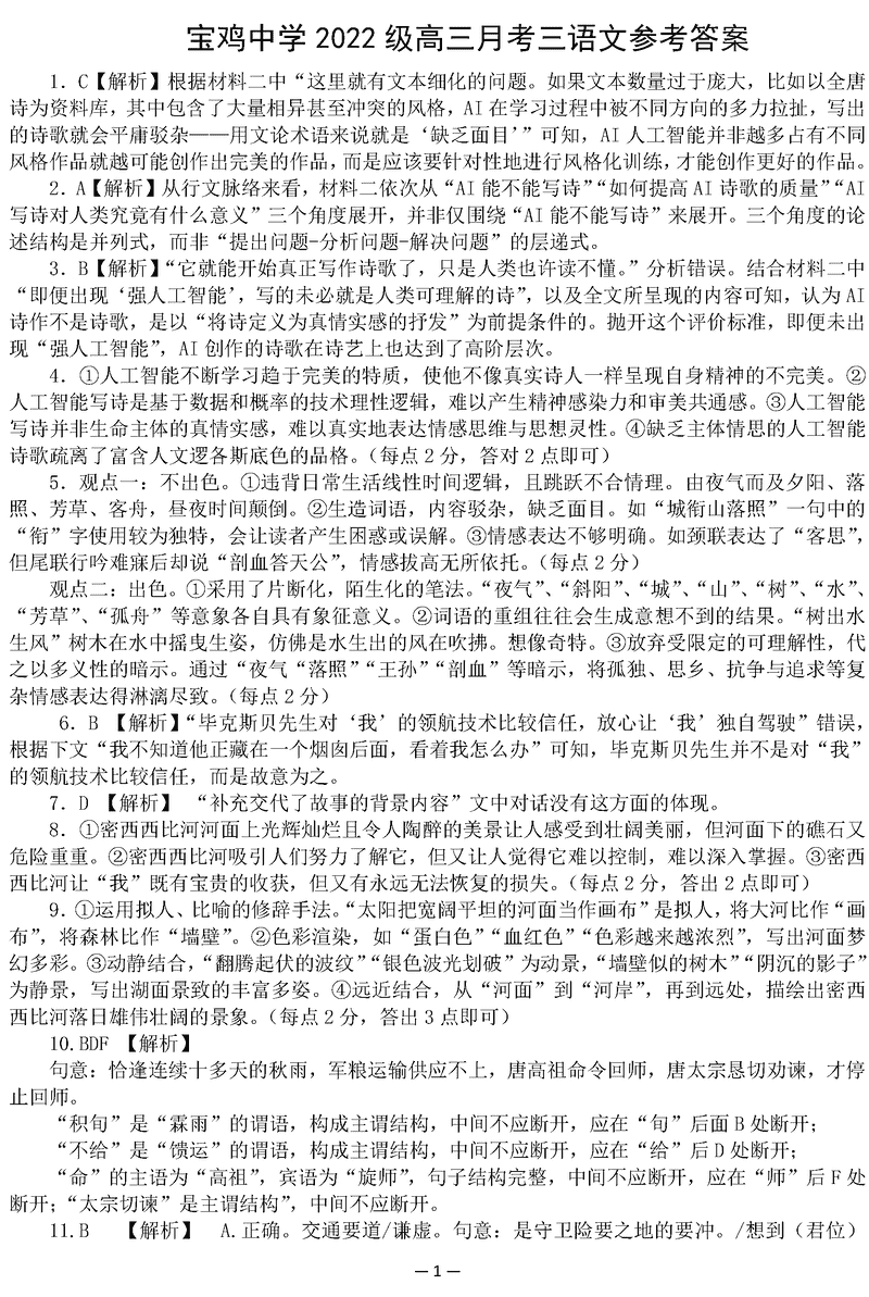
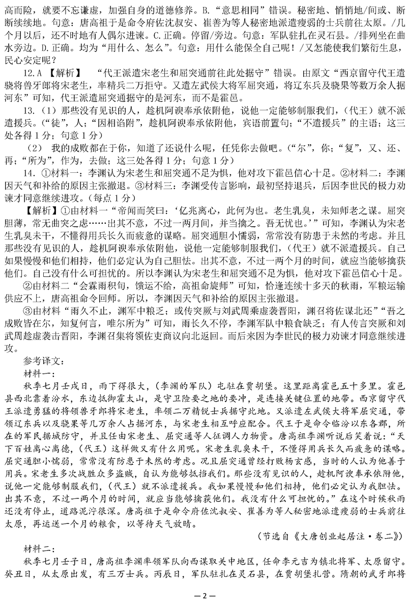
陕西宝鸡中学2025届高三12月月考三语文试题及答案
       时间:
       陕西
       语文试题
      
     陕西宝鸡中学2025届高三12月月考三语文考试已于近日开考,为方便考生考后及时查看考试情况,查漏补缺、弥补不足,本文整理了试题答案解析相关信息!
汇总:陕西宝鸡中学2024-2025学年高三上学期12月月考试题及答案汇总
语文试题及答案解析















陕西宝鸡中学2025届高三12月月考三语文考试已于近日开考,为方便考生考后及时查看考试情况,查漏补缺、弥补不足,本文整理了试题答案解析相关信息!
汇总:陕西宝鸡中学2024-2025学年高三上学期12月月考试题及答案汇总
语文试题及答案解析














