宁波五校联盟2024-2025学年高二期中英语试题及答案
时间:
浙江
高中英语
江苏苏州2024-2025学年上学期高二期中英语考试已于近日开考,为方便考生考后及时查看考试情况,查漏补缺、弥补不足,本文整理了试题答案解析相关信息!
汇总:宁波五校联盟2024-2025学年高二期中试题及答案汇总
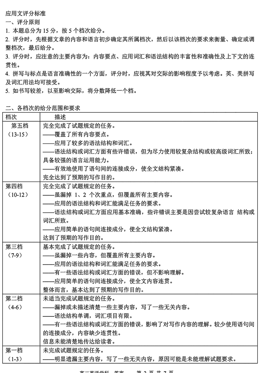
英语试题及答案解析















江苏苏州2024-2025学年上学期高二期中英语考试已于近日开考,为方便考生考后及时查看考试情况,查漏补缺、弥补不足,本文整理了试题答案解析相关信息!
汇总:宁波五校联盟2024-2025学年高二期中试题及答案汇总
英语试题及答案解析














