重庆南开中学2025届高三第二次质检地理试题及答案
时间:
重庆
文综试题
重庆南开中学2025届高三第二次质量检测地理考试已于近日开考,为方便考生考后及时查看考试情况,查漏补缺、弥补不足,本文整理了试题答案解析相关信息!
汇总:重庆南开中学2025届高三第二次质量检测试题及答案汇总
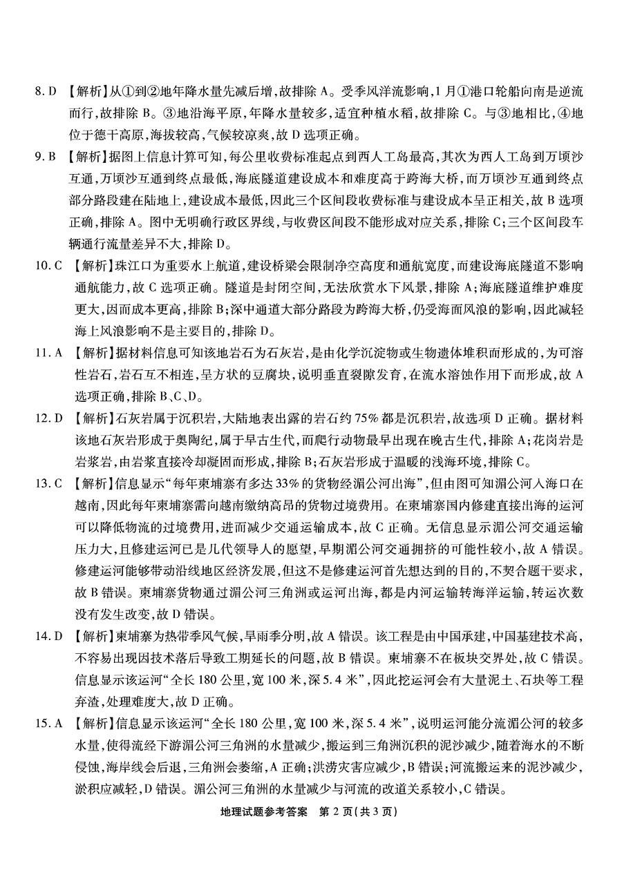
地理试题及答案解析









重庆南开中学2025届高三第二次质量检测地理考试已于近日开考,为方便考生考后及时查看考试情况,查漏补缺、弥补不足,本文整理了试题答案解析相关信息!
汇总:重庆南开中学2025届高三第二次质量检测试题及答案汇总
地理试题及答案解析








