江南电竞logo >陕西高考 >陕西江南app平台下载安装官网苹果 >陕西文综试题 >

2025届陕西省高三金太阳9月联考地理试题及答案

时间: 陕西 文综试题

2025届陕西省高三金太阳9月联考(25-37C)地理考试已于近日开考,为方便考生考后及时查看考试情况,查漏补缺、弥补不足,本文整理了试题答案解析相关信息!

汇总:2025届陕西省高三金太阳9月联考卷试题及答案汇总

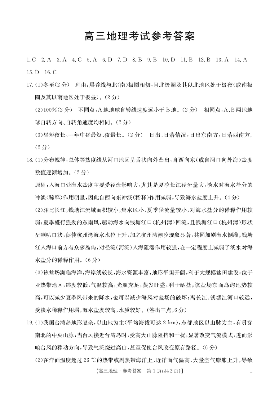
地理试题及答案解析


Baidu
map