泰安市肥城市2024-2025学年高三上学期开学考政治试题及答案
时间:
山东
文综试题
山东省泰安市肥城市2024-2025学年高三上学期开学考政治考试已于近日开考,为方便考生考后及时查看考试情况,查漏补缺、弥补不足,本文整理了试题答案解析相关信息!
汇总:泰安市肥城市2024-2025学年高三上学期开学考试题及答案汇总
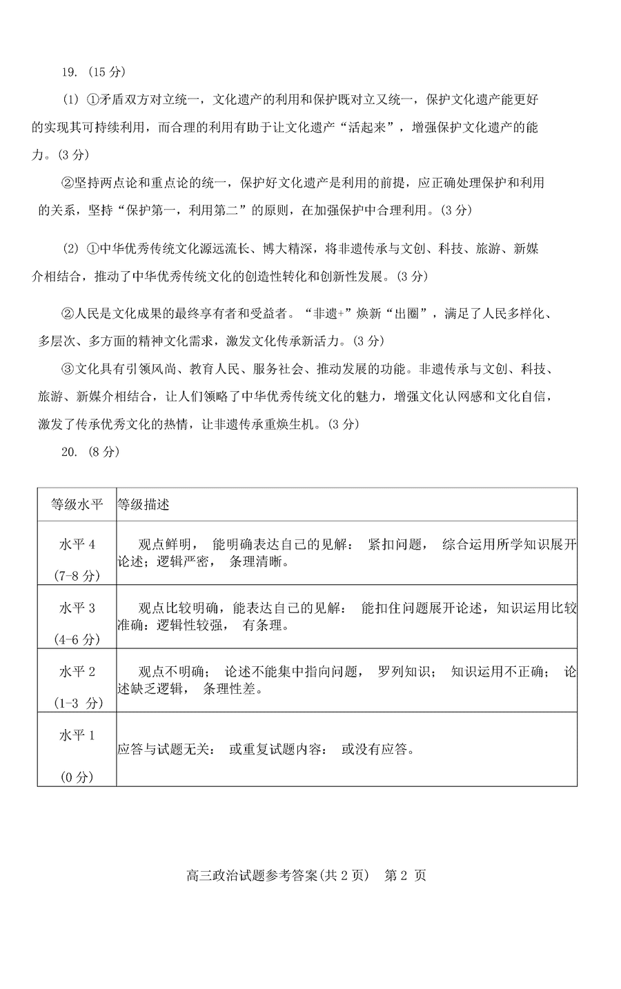
政治试题及答案解析










山东省泰安市肥城市2024-2025学年高三上学期开学考政治考试已于近日开考,为方便考生考后及时查看考试情况,查漏补缺、弥补不足,本文整理了试题答案解析相关信息!
汇总:泰安市肥城市2024-2025学年高三上学期开学考试题及答案汇总
政治试题及答案解析









